智能制造与工业数字化实战专家

14年+智能制造领域全链条实战经验

工信部智能化系统集成(高级)项目经理、原三一重工集团某基地制造副总

李晓东老师介(2026新版)

师资简介


李晓东老师

智能制造与工业数字化实战专家、14年+智能制造领域全链条实战经验、工信部智能化系统集成(高级)项目经理、原三一重工集团某基地制造副总


讲师背景

李晓东老师 智能制造与工业数字化实战专家

专业资质·硬核背书 

上海交通大学工程(先进制造)博士

江苏省人社厅高级工程师

中国航天科工集团高级工程师

工信部智能化系统集成(高级)项目经理

行业标杆·学界认可 

江苏省工信厅工业互联网领军人才

江苏省工信厅英才名匠产业人才

哈尔滨工业大学、南京林业大学、西安工程大学特聘导师

14+智能制造领域全链条实战经验

现任职于南京某高校

曾任:某军工央企集团|副总工程师、两总人员

曾任:三一重工集团某基地(世界500强)丨制造副总

曾任:中国中车集团(央企)丨工艺主管

曾任:中国信息通信研究院某分院(国家级智库)丨技术总监

01--精通智能工厂规划、工业软件部署(SAPMES等)及数据中台搭建,主导5个以上千万级数字化项目

02--熟悉灯塔工厂评估标准与实施路径,成功助推2家全球灯塔工厂建设

03--牵头完成2700020000、国军标等ISO资质体系建设,完成25项专利(发明5项)和20项软著,具体包括一种焊接智能化节气方法、一种智慧园区内道路指示牌、一种工程结构健康检测装置、一种能源智能化驾驶舱分析方法等。


荣获多项省级、行业级奖项 

第二十二届江苏省企业管理现代化创新成果一等奖;

二〇一四年度江苏机械工业科技进步奖三等奖;

南京市第二十一届企业管理现代化创新成果一等奖;

南京市第十一届自然科学优秀学术论文奖;

中国南车科学技术三等奖、中国南车二〇一三年度三大技术平台建设先进个人;

……

擅长领域:企业数字化转型、智能制造规划、精益智造运营、工业软件部署(SAP/MES)、数据中台搭建、灯塔工厂落地……


实战经验

李老师深耕智能制造与工业数字化领域15+,横跨央企、世界500强、军工集团及国家级智库,覆盖轨道交通、工程机械、军工、电子制造等核心行业,擅长复杂产线智能化改造、灯塔工厂建设、工业软件落地与行业生态搭建,具备从工艺设计、系统集成到智能产线运营的全链路实战能力,是兼具跨行业实战能力与方法论输出的工业数字化实战专家。


——跨行业实战操盘:主导数字化智能项目从顶层设计到全域落地——

01军工央企智能化体系建设担任副总工程师,负责数字化全链条解决方案设计与实施,打造焊接智能示范产线并逐步推广,建立精益现场电子看板体系周度计划准时完成率提升至95%以上。

02三一重工路机易损件/车桥灯塔工厂建设(1.5亿元)以制造副总身份分管4大生产车间、设备动力部等5大职能部门,统筹基地建设与运营,通过系统融合、数据采集和人工智能技术,实现生产和办公场所95%三维360°场景感知、识别与理解。

03中车集团轨道车辆智能产线建设(2000万元):引领三维工程化体系落地,完成TCM等工业软件部署运维与结构化工艺信息化管控,创新采用“分段温度函数法”优化焊接仿真实现熔池/焊后变形数值与实测误差≤20%

04纬创资通电装灯塔工厂动作识别项目(300万元):搭建工位动作智能监控系统,实现动作分类、工时计算、SOP合规校验与物料规范识别,核心指标准确度达95%以上,新工位模型建立时间≤5分钟。


——实战引领产业升级:智能数字化生态与标准构建赋能协同发展——

01行业联盟搭建:牵头组建江苏省工业云技术产业联盟等3大省级联盟,整合政企校资源攻关13项核心技术,聚集50+条材料参数数据、500+设计仿真团队获专利10余项,涵盖机器学习设备健康预测、区块链电商应用、工业数据平台等关键技术方向,构建产业协同创新标杆。

02标准与资质建设:主导军工集团ISO 27000/20000及国军标等资质体系搭建,输出专利25项(发明5项)、软著20,技术覆盖焊接智能化、智慧园区、工程检测、分布式制造等领域,夯实企业数字化合规与技术壁垒。

03高校协同研发:联合清华大学、上海交大、帝国理工等国内外顶尖高校,聚焦高速列车材料、智能制造等领域攻关,完成仿真数据库、结构健康监测等核心项目,斩获江苏省企业管理创新一等奖、江苏机械工业科技进步奖等省级以上荣誉6项,获评中国南车技术平台建设先进个人。


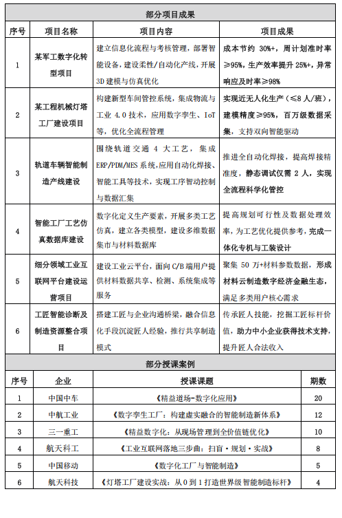
部分项目和授课案例


主讲课程

《数字化工厂与智能智造实践》

《制造业数字化转型顶层设计与组织变革》

《精益数字化:从现场管理到全价值链优化》

《工业互联网落地三步曲:扫盲·规划·实战》

《工业大数据驱动生产优化:降本增效实战路径》

《数字孪生工厂:构建虚实融合的智能制造新体系》

《灯塔工厂建设实战:从01打造世界级智能制造标杆》

《智能产线设计与实战:装备+数据+视觉+物流一体化方案》


授课风格

▲硬核技术拆解,场景落地闭环:以“车间语境”拆解复杂技术,拒绝抽象理论,每个技术点都绑定真实产线痛点,同步配套落地流程与验收标准,让OTIT、工艺岗学员既能听懂原理,又能直接复用至生产现场。

▲现场语境搭桥,跨域认知破局:深耕车间文化,化身“跨域翻译官”,给OTIT聚焦设备效率提升,给IT讲工艺锚定数据采集逻辑,摒弃“大屏特效式”形式化方案,所有内容直击车间决策场景,实现技术与执行无缝衔接。

▲失败案例深耕,避坑经验赋能:80%课时聚焦真实失败项目,不止复盘踩坑过程,更深度拆解坑的成因、止损技巧与长效规避机制,单个案例深度剖析,同步输出可直接套用的同类项目避坑清单,让学员少走弯路、快速落地。


部分服务客户

轨道交通行业:中车南京浦镇车辆有限公司、中车青岛四方机车车辆股份有限公司、中车长春客车车辆股份有限公司、大连机车车辆有限公司、南京雷尔伟技术股份有限公司……

工程机械行业:三一重工集团(世界五百强)、徐工集团、柳工机械、铁建重工、太重集团、中联重科……

ICT领域:中国信息通信研究院、中国移动、中国联通、中国电信、中国铁塔……

船舶海工领域:金陵造船厂、江南造船厂、扬子鑫福造船有限公司、新时代造船厂、大连造船厂、昆明造船厂、芜湖造船厂……

航空航天领域:中国航天科工集团、中国航天科技集团、中航工业集团……


部分学员评价

最实用的是“一页纸作战图”——我把培训当晚做的《焊接能耗优化BP》直接递给总经理,第三天就批下20万改造预算。现在一条线全年为公司省20多万。培训把“班前早会”做成游戏,回岗位后我把这套方法论应用起来,一线提出的数字化改善项目数量同比增3倍,可量化经济效益已超600万元。

——三一重工 邓主任


早会游戏化后,员工“抢着上台”找浪费,同一产线当月又挖出8个隐形能耗点,追加节省电费7万元/年。我把“一页纸作战图”复制到装配车间,两周内拿下15万治具改造款,预计六个月收回成本,年化收益40万。

——中车集团 刘主管


用培训教的数字化模板做“改善众筹”,让工人手机扫码提案例,三个月征集210条,已落地42条,直接降本180万。培训回厂我把早会游戏升级为“缺陷闯关赛”,工人自拍短视频曝光隐患,当月来料缺陷率从1.8%降到0.6%,直接少报废50万。

——航天科技 周部长


用数字化模板做“能耗打卡”,让设备用电数据上墙排名,两个月节电32万度,折合电费28万,财务当场给发5%节能奖金。回司后安装焊接节气装置,节约30%焊接保护气,年节气100万元。

——中航工业 张主管


授课照片


内训定制

1、内训定制:

李晓东老师可为企业提供实战内训,欢迎来电咨询!


2、服务热线:

何飞老师:13810494001(微信)或请扫下方二维码添加老师为好友,我们将进一步提升我们的运营能力,提供更贴心优质的服务!