
1.什么是外骨骼机器人?
1.1 外骨骼机器人:可穿戴智能装备,助力人类运动
外骨骼机器人是一种可穿戴的智能机械装置,其设计灵感源于生物学中昆虫的外骨骼结 构,通过电机、传感器、控制系统等技术协作,为人类提供类似于昆虫和壳类动物外骨 骼的力量支撑,增强或恢复人体的运动能力。从下游场景上看,外骨骼机器人主要应用 于军事(增强士兵负重能力,提升作战效率)、工业(物流、汽车制造等领域减轻工人劳 动强度)、医疗(康复训练、辅助行动障碍患者)、民用(老年人助行、户外运动)等领 域。
外骨骼机器人有多种分类方式,按照结构(与人体耦合的部位)可以分为上肢外骨骼机 器人、下肢外骨骼机器人和全身外骨骼机器人三类。按照驱动方式,可以分为液压驱动、 气压驱动、电机驱动和混合驱动等外骨骼机器人。按照驱动关节可以分为单关节外骨骼 机器人和多关节(两个及两个以上驱动关节)外骨骼机器人。
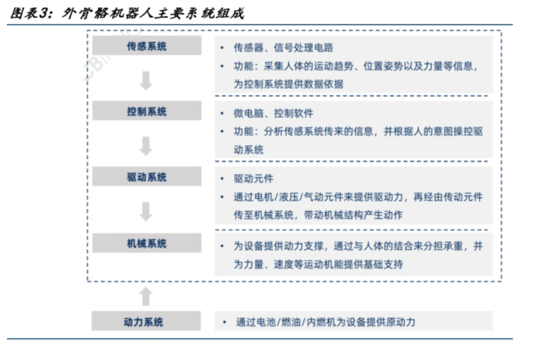
从零部件上看,外骨骼机器人是复杂的多系统集成,包括传感系统、控制系统、驱动系 统、机械系统和动力系统。
传感器系统:主要包括 sEMG 传感器、光电编码器以及力传感器。传感器系统将人体 的运动信息(如位置、速度和加速度等)采集过来传递给控制系统,进而由控制系 统判断人体的运动意图,从而决定电机输出力矩的大小,使得外骨骼机器人和用户 能够保持动作一致性。
控制系统:控制系统是外骨骼机器人主要的信息处理单元,把传感器传输过来的信 息进行处理分析,发送指令给驱动机构来控制外骨骼机器人运动。
驱动系统:驱动系统为下肢外骨骼机器人的运动提供驱动力矩,常用的方案包括电 机驱动、液压驱动和气缸驱动等。
机械系统:机械系统作为机器人的支撑框架,是外骨骼机器人的主要实体结构,一 般采用轻型的材料,如航空铝、钛合金、碳纤维、纤维织物等。
动力系统:通过电池、内燃机等为外骨骼机器人提供原动力。

1.2 外骨骼机器人的前世今生
外骨骼机器人发展情况大概可以分为以下三个阶段: (1)从 1960 年到 1980 年为技术探索和试验阶段。美国科研机构引领第一波研发热潮, 最早的外骨骼实验室样机以军用为主,但难以投入实际应用。各国科研机构继而开展医 疗康复等用途的外骨骼,实用性增强。 国外的外骨骼机器人研发较早,1960 年美国康奈尔大学研发 Man-Amplifier 外骨骼;同 时期,通用电气与康奈尔大学合作研发出 Hardiman 可穿戴式动力外骨骼。二者均以军用 为目的,但由于前期技术限制,对人体的辅助作用尚未达到应有的效果。
1970 年代,威斯康辛麦迪逊大学研发的计算机控制多任务动力型外骨骼,能帮助截瘫患 者行走。同时期,法国蒙彼利埃大学研发了气动型外骨骼机器人,也被作为医疗康复类 设备使用。
(2)从 1980 年到 2000 年为平缓发展阶段。外骨骼机器人逐渐走出实验室,企业界和科 研专家双向推动外骨骼机器人的技术研发和市场化。 1980 年代,美国的退役军人 Monty Reed 研发了 Lifesuit Exoskeleton 外骨骼机器 人,可以帮助残疾人行走。 1990 年代,Dick 与 Edwards 研发了 Spring walker 下肢外骨骼设备,能够增强跳跃 高度。
(3)从 2000 年之后至今为技术突破性发展阶段。2000 年后,外骨骼技术(材料技术、 关节运动信息定向、驱动器和控制器优化、机电一体化设计、人与外骨骼的人机交互接 口设计等)实现了重要突破,既降低了生产成本,也提高了穿戴者行走跑步等运动性能, 产品应用范围也发展至军用、医疗、民用、工业等多个领域。 2000 年,为提高士兵的行军能力,美国国防高级研究计划局资助加州大学伯克利分 校研发出下肢外骨骼 BLEEX。BLEEX 是有 40 多个传感器,采用液压驱动,能支持负 重 75kg 情况下以 0.9 米/秒速度行进,或者无负重情况下以 1.3 米/秒速度行进。 2004 年,日本筑波大学教授山海嘉之成立公司 CYBERDYNE,其核心产品为 HAL 外骨 骼,HAL 目前已发展到第五代。HAL-5 运用单独的生物意识控制算法和自主控制算法, 使人的脑神经系统与机器人成为一个整体结构,并作为人体的一部分发挥相应的功 能。HAL-5 利用肌电传感器实时采集人体运动信号,预测人体运动意图,控制外骨 骼机器人与人体的协调运动。HAL-5 采用电机驱动方式,产品重 15kg,动力源小巧、 使用时间长,可应用于医疗康复、残疾人助力、灾害现场救援等多种场景。

近年来,随着 AI 技术的更加成熟,以及碳纤维等轻量化材料应用的不断推广,外骨骼机 器人逐步从医疗康复的 B 端市场拓展到辅助行走领域的 C 端消费市场。 2024 年,Skip 公司(创始团队来自谷歌)联合始祖鸟推出一款新型的可穿戴设备:裤外 骨骼 MO/GO。作为“世界上第一个动力服装”,MO/GO 瞬间火爆全网,在 24 年 8 月开始接 受预定,售价 4500 美元(约 3.3 万元)。同时也推出 8 小时租赁服务,一次 80 美元(约 600 元)。前两批 MO/GO 已经在一周内被预订一空。 结构方面,MO/GO 以始祖鸟的柔软透气的软壳裤 Gamma Pant 为基底,在裤腿里塞进 一条重量不到 900 克的碳纤维外骨骼结构,骨骼内置电动马达,为佩戴者提供动力。 功能方面,MO/GO 拥有 App,可分析佩戴者的步频步态,再借助人工智能算法让外骨 骼“认腿”后达到动力自适应。爬坡时,可为佩戴者提供 40%的助力,在下山时减 轻佩戴者膝盖的负担,日常活动让佩戴者感觉轻了 27 斤。此外,MO/GO 通过电池来 提供动力,佩戴者可以通过按钮调节开关和动力模式,最大模式下持续上坡续航达 3 小时,MO/GO 在裤腰部有备用电池袋,可进行充电。
国内公司中,2025 年深圳肯綮科技、杭州程天科技的外骨骼机器人凭借景区助力爬山、 价格低廉等备受关注。深圳肯綮科技推出的消费级登山机器人π,凭借轻巧酷炫的外观和智能 AI 算法, 2025 年春节期间在泰山景区火爆出圈。π融合了人体工学、动力、电子及 AI 算法 等技术,可感知下肢运动趋势,并通过 AI 智能学习算法自动匹配行走习惯并及时输 出助力,最大运动助力可达 15Nm,有效减轻双腿负担。同时电池可更换,适合野外 环境。 2025 年 3 月,杭州程天科技推出一款售价 2500 元的外骨骼机器人-易行 EasyGo,在 购物平台上架仅 15 秒,几百台现货就被抢购一空。EasyGo 采用无源助力设计和轻 量化碳纤维材质,不需要充电,仅靠机械结构和材料特性带来支撑力,整机重量不 到 2.5 公斤,可帮助穿戴者走路爬楼时省力。假如走一万步,可帮助穿戴者节省约 百分之十几的体力,助力可达到十几扭力,相当于抵消两大瓶可乐的重量。
2.为什么看好 2025 年外骨骼机器人商业化进程加速?
我们认为 2025 年,外骨骼机器人产品自身性价比提升,登山辅助场景租赁模式的兴起, 以及各初创企业融资加速,有望助力 2025 年外骨骼机器人企业量产加速,2025 年也有望 成为消费场景应用爆发元年。 (1)在产品端,AI 技术的进步提升了外骨骼机器人的智能化水平,外骨骼机器人可以 更加精准的判断人类行走意图,计算所需的关节力矩,并通过驱动器精确地提供辅助动 力。而且,碳纤维、铝合金等材料的应用也助力外骨骼进一步轻量化,既提高了舒适性, 也提高了续航能力。此外,机器人供应链的逐渐成熟以及新型复合材料的使用也降低了 生产成本和产品价格,提升了外骨骼机器人的性价比。 (2)应用场景端,登山辅助应用场景租赁模式兴起,配套服务较为完善。25 年五一, 黄山、泰山、华山、庐山等景区均推出外骨骼机器人辅助爬山服务。例如,泰山景区在 红门、中天门和南天门设立了 3 个租赁点,并在外骨骼机器人中增加了紧急呼救、景点 讲解等功能,配套服务已较为完善。 (3)企业端,2025 年外骨骼机器人初创企业融资加速,有望进一步助力企业拓展产品 线,以及核心技术升级,提升竞争力。同时也有望加速各机器人企业的量产时间,助力 行业市场规模加速提升。
2.1 产品端:技术突破带来的性能提升和成本下降
(1)智能化水平提升: 控制系统的智能化水平决定了外骨骼机器人的性能。控制系统是外骨骼机器人主要的信 息处理单元,把传感器传输过来的信息进行处理分析,发送指令给驱动系统来控制外骨 骼机器人运动。在不穿戴外骨骼的情况下,人体正常是通过中枢神经系统接收来自生理 传感器的感觉信息。而外骨骼机器人的控制系统现在要扮演人体的中枢神经系统的角色, 在精准的分析人体运动数据的前提下,向驱动系统下达符合个体运动习惯的指令。

当下,人工智能技术的进步显著提升了外骨骼机器人的感知和执行能力。伴随 AI 算法的 不断优化,外骨骼的智能化水平越来越高,能够通过人细小的动作变化准确判断行走意 图,并随时进行辅助调整控制。在康复医疗中,外骨骼机器人还可以结合脑机接口技术, 通过脑电波识别用户的动作意图, 并具有反馈修正系统以确保准确执行。 具有代表性的案例包括智元研究院 AI 智能助行外骨骼机器人等。25 年 5 月 1 日,智元研 究院发布国内首款 AI 智能助行外骨骼机器人“踏山 AsExo-TK1000”。这款外骨骼机器人 融合了 AI 步态预测与力矩自适应技术,能够实时捕捉运动数据,通过深度学习算法实现 自动调节与精准预测,准确率高达 99.2%。产品还通过“生长型”算法持续学习,做到 “越走越懂你,越走越舒服”。
(2)轻量化: 碳纤维、铝合金等材料的应用也助力外骨骼机器人进一步轻量化,既提高了舒适性,也 提高了续航能力。 碳纤维材料属于非金属材料,近年来制备技术逐渐成熟并开始在一些工业制造中替代钢 铁等传统金属材料。相比金属材料,碳纤维材料密度只有金属的四分之一,同样大小质 量更轻,而且强度、耐腐蚀性、环境适应性更好,广泛应用于航空航天、人形机器人、 汽车交通、医疗器材等领域。 例如,2025 年春节分别在广州白云山景区(视鹏科技推出)和泰山景区(肯綮科技推出) 亮相的外骨骼机器人均采用了碳纤维材质。
视鹏科技的这款名为“智能助行外骨骼机器人”,核心受力部件用了特殊定制的碳纤 维、航空铝合金等高强度轻量化材料,自重在 3kg 以内,续航时间为 4-6 个小时。 深圳肯綮科技的外骨骼在研发过程中经历了数十次迭代,最初产品重达 20 公斤,因 为笨重而无法在消费者中普及。其后经过改良,采用碳纤维材料,以及模块化穿戴 分离的设计,最终在泰山投入试用的外骨骼机器人π重量仅 1.8 公斤。
(3)成本下降: 从供应链上看,外骨骼机器人的传感系统、控制系统、驱动系统和人形机器人拥有共同 的零部件,例如电机、减速器、传感器等等。随着人形机器人产业链的逐步成熟,外骨 骼机器人企业有了更多的零部件供应商选择,供应商之间的竞争也有助于降低零部件价 格。同时,产业链的完善还促进了技术交流和协同创新,进一步推动成本下降。 从原材料选择方面,新型复合材料的使用,在保证性能的前提下也降低了成本。例如傲 鲨智能的“千元级”外骨骼机器人采用碳纤维增强尼龙复合材料,相比纯碳纤维材料, 成本大幅降低。碳纤维增强尼龙复合材料虽然使用了成本较高的碳纤维,但通过与尼龙 结合,可在一定程度上降低整体材料的成本,同时具有更好的强度与刚性、热稳定性等 优点。基于材料的改进,傲鲨智能 2024 年已推出千元级的产品,此前行业市场售价一般 在 5 万元至 7 万元。
2.2 场景端:登山辅助场景租赁模式兴起,配套服务完善
2025 年,外骨骼机器人租赁模式在国内各大景区逐渐兴起。对风景区来说,外骨骼机器 人一方面可以辅助游客登山,另一方面也可以提供给景区员工,帮助员工减轻每天上下 山的负担。2025 年初至今,推出外骨骼机器人辅助登山的景区不断增加。 2025 年春节期间,游客在山东泰山和广州白云山景区体验外骨骼机器人助力爬山的视频, 在抖音等平台上成功出圈。到了 2025 年五一假期,向游客开放外骨骼机器人辅助爬山的 景区显著增加,黄山、泰山、华山、庐山、武功山、峨眉山、长城等景区,游客均可体 验到外骨骼助力机器人。
以泰山为例:
泰山景区于今年 2 月开始和肯綮科技合作部署“登山助力机器人”。所推出的外骨骼 机器人重 1.8 公斤,续航时间 8 小时,可节省 30%-50%的体力,不仅能辅助行走、实 时监测身体状况,还具备紧急呼救、景点讲解等功能,配套服务较为完善。
截至“五一”,泰山景区分别在红门、中天门和南天门设立了 3 个租赁点。从中天门 走到南天门,3 小时 80 元,如从南天门走回中天门再归还,则为 60 元,减免 20 元 因省去挑山工成本。泰山文旅表示,“五一”之前,这款登山助力机器人在泰山投放 了 500 台,大约在暑期之前会投放 1000 台,现在基本属于满负荷运转,游客评价较 高。此外,除了出租模式,泰山文旅也计划在“泰山旅游游客服务平台”销售,售 价控制在 1 万元以内。
2.3 企业端:2025 年初创企业获融资加速
2025 年外骨骼机器人初创企业融资加速,有望进一步助力企业拓展产品线,以及核心技 术升级,提升竞争力。同时也有望加速各机器人企业的量产时间,助力行业市场规模加 速提升。 例如,傲鲨智能在 2025 年 5 月 8 日获得数千万元的 B 轮融资,根据傲鲨智能官微,本轮 融资将重点用于消费级外骨骼机器人产品线拓展、助力核心技术升级及全球化产业落地, 进一步巩固其在工业与消费级市场的双轨竞争力。 程天科技在 2025 年 3 月获得近亿元的 B 轮融资,根据程天科技官微,本轮融资的资金将 重点用于外骨骼技术研发迭代、脑机新产品研发注册、生产基地扩建以及全球市场拓展, 进一步推动外骨骼机器人在康复养老与消费市场的应用落地,加速海内外渠道网络拓展, 打造全球领先的外骨骼技术企业。
3.为什么外骨骼机器人行业星辰大海?
完整报告可扫描下方图片二维码进入社群查阅下载

(报告来源:国金证券。本文仅供参考,不代表我们的任何投资建议。如需使用相关信息,请参阅报告原文。)

入群方式:添加助理微信【touzireport666】,发送「个人纸质名片」或「电子名片」审核后即可入群。
