桂工信两化〔2026〕50号
各市工业和信息化局,各有关单位:
为深入贯彻党中央、国务院关于促进制造业数智化转型的决策部署,落实《广西深入实施“人工智能+”三年行动方案(2026—2028年)》《自治区工业领域推动设备更新实施方案》等文件要求,加快发展智能制造,推动制造业智能化、绿色化、融合化发展,根据智能工厂梯度培育工作安排,现组织开展2026年广西智能制造标杆企业、智能工厂(先进级智能工厂)和数字化车间(基础级智能工厂)认定工作,有关事项通知如下:
一、申报条件
(一)申报主体为在广西行政区域内依法注册、具备独立法人资格(石油石化、有色金属、烟草等有行业特殊情况的,允许法人的分支机构申报,须有统一社会信用代码),近三年经济效益较好且信用记录良好。企业主导产品(技术)符合国家、自治区产业政策。
(二)申报主体的智能制造水平应处于行业领先地位,使用的关键技术装备、工业软件须安全可控,解决方案无知识产权纠纷。
(三)申报主体已完成智能工厂建设,申报主体须完成智能制造成熟度自评价(https://www.c3mep.cn)达到二级及以上,申报智能制造标杆企业须达到三级及以上;申报智能制造标杆企业、智能工厂的还须通过广西数字化转型诊断服务平台完成自治区智改数转诊断评估且达到3档及以上(http://guangxi.dlttx.com)。
(四)申报“广西智能制造标杆企业”的企业,须获得广西智能工厂认定。
(五)申报主体愿意主动配合开展现场评估、总结和宣传,积极推广典型经验。
二、组织实施
(一)企业申报。申报主体应认真对照申报条件,根据智能制造发展阶段和发展水平,结合智能制造能力成熟度自评估等级,选择智能制造标杆企业、智能工厂、数字化车间中的一项进行申报(附件3)。申报主体对申报材料的真实性负责。
(二)市级推荐。各市工业和信息化局负责本市申报组织工作,引导和支持智能制造发展水平高的重点企业积极申报。应对企业提交的申报材料把关,出具初审意见,并正式行文上报自治区工业和信息化厅。
(三)评审认定。自治区工业和信息化厅组织形式审查和专家评审,并视情况对通过评审的企业进行现场核查,对通过审查认定的企业名单,经公示无异议后正式发文公布并授牌。
三、工作要求
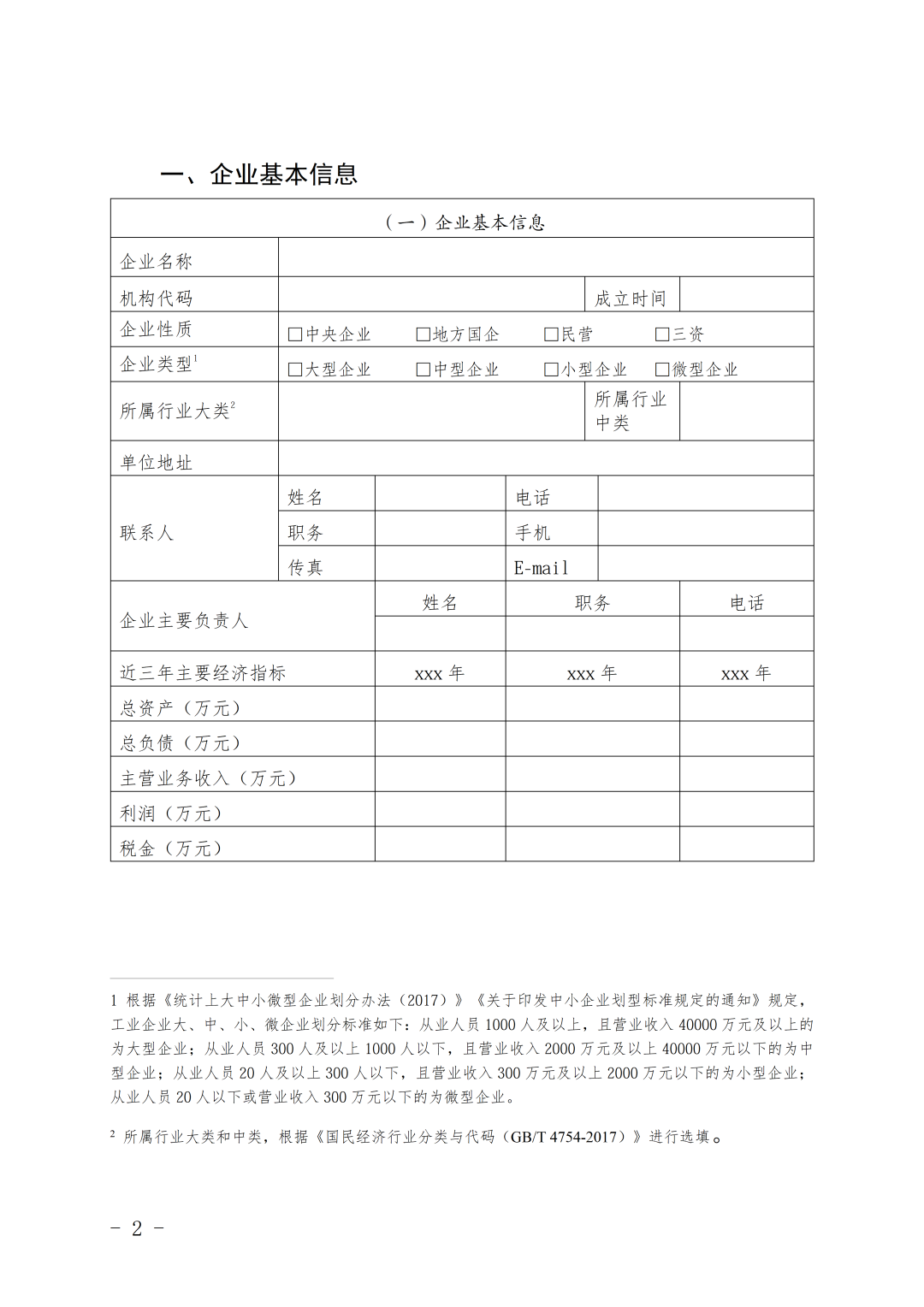
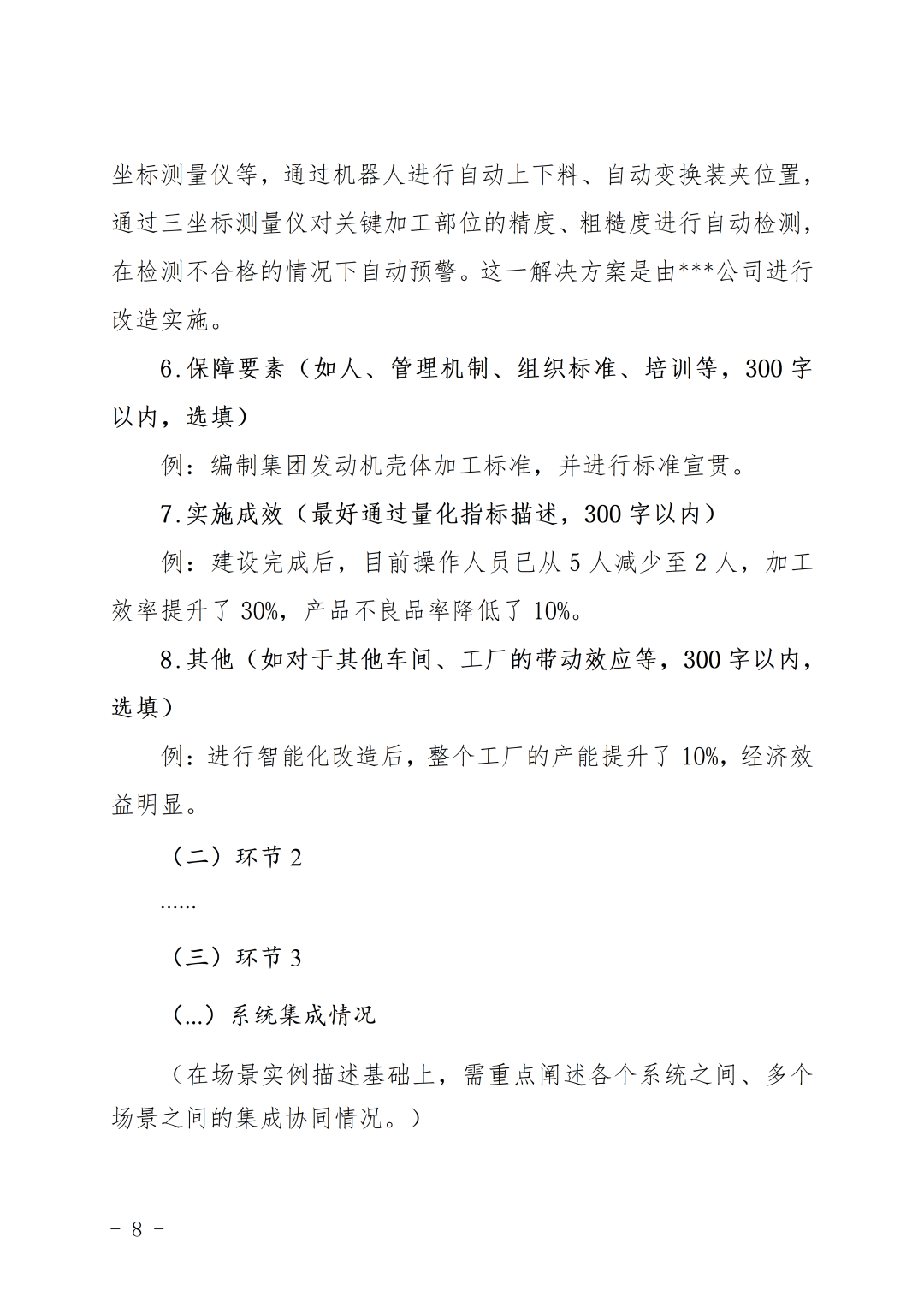
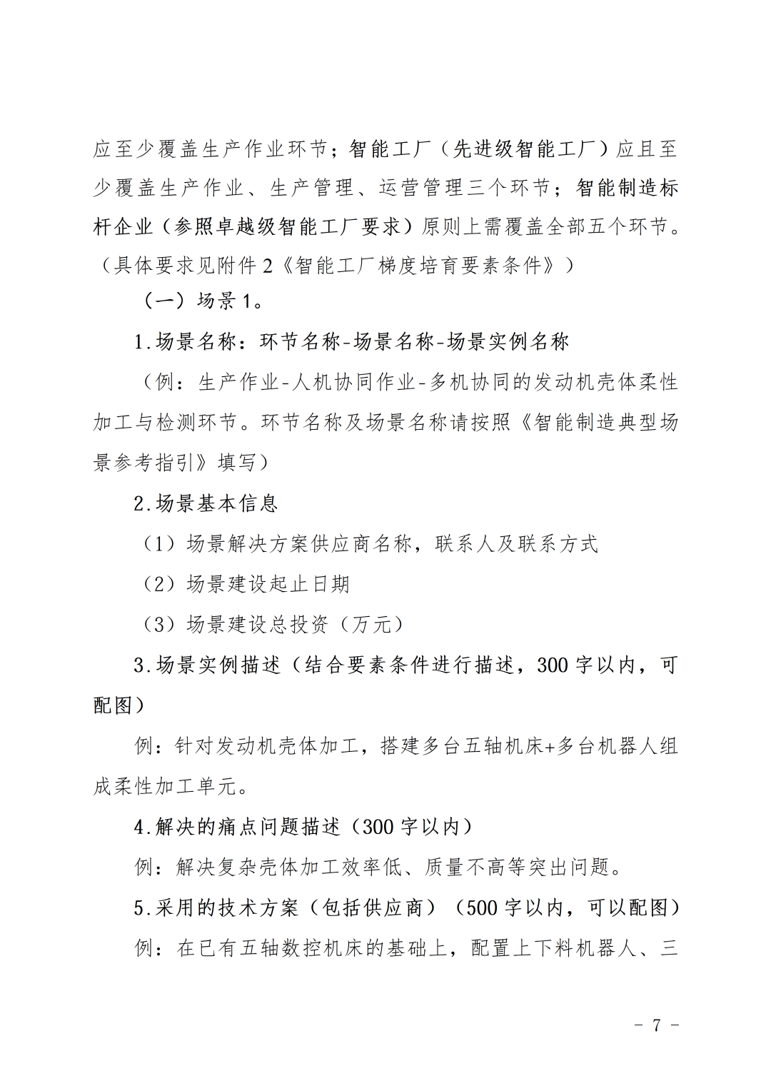
(一)各申报企业应参考《智能制造典型场景参考指引》(附件1)认真编写申报材料,详细描述建设场景,申报材料应重点突出、言简意赅、逻辑严密,具有较强的可读性,附件中有关图片图表等应清晰、易于辨识。应提供体现申报书中所列智能制造典型场景关键要素的视频。将上述材料报送至各市工业和信息化局。
(二)请各市工业和信息化局于2026年2月28日前将推荐文件、推荐汇总表(包含扫描件和可编辑文件,推荐汇总表应按推荐企业的优先顺序排序)和电子版申报材料(由各市汇总后刻盘,包含盖章版扫描件、可编辑文件、对应申报类别的实景照片和视频)报送自治区工业和信息化厅两化融合推进处。
(三)按照智能工厂梯度培育实施方案,申报国家卓越级智能工厂须已认定为先进级智能工厂。请各市统筹做好智改数转诊断评估、智能制造成熟度评价、智能工厂梯度培育工作。
未尽事宜及企业在申报过程中有关业务问题,请联系:
两化融合推进处:0771-8095141
电子邮箱:lhc@gxt.gxzf.gov.cn
邮寄地址:南宁市民族大道113号工信大厦
附件:
1.智能制造典型场景参考指引
2.智能工厂梯度培育要素条件
3.广西智能制造企业申报书
4.认定推荐汇总表
广西壮族自治区工业和信息化厅
2026年1月23日



































Declaration: Unless otherwise indicated, this article is sourced from the "public network" . We cannot find the source. If you accidentally infringe on your rights, please contact the backend and we will delete it as soon as possible.
