
朋友们,2026年已经过去了四分之一。
在这个AI技术飞速迭代的时代,营销人的焦虑也在加速生成。
我们见过太多的营销人,在各种新概念的轰炸下,陷入了“盲目追赶”的怪圈。你可能在半夜研究GEO的逻辑,也可能在为复刻一个爆款案例而焦虑,但最让你不安的或许是:在一片喧嚣中,我的一线实战经验究竟价值几何?我的创意逻辑,是否真的经得起市场的真实检验?
越是在这样“内卷”和“迷茫”的时候,我们越需要清楚地知道:别人在做什么?什么才是真正有效的增长?我的努力和创意,在整个行业里到底处在什么位置?
你的努力不该只是PPT上的数字,它需要一次更具分量的定论。
这也是为什么,我们坚持把2026第十四届TopDigital创新营销奖办到第14年。不只是为了颁奖,更是为了在不确定的市场里,为真正的创新者搭建一个被看见、被验证、被学习的舞台。
2026第十四届TopDigital创新营销奖现已全面启动,赛事征集期为2026年3月2日至6月9日。点击文末【阅读全文】即可获取最新参赛指南。今天,这份为你精心准备的参赛全攻略,希望能用最简单的表述、最易懂的文字,帮你理清思路、少走弯路,让好案子自己会说话。

2026第十四届TopDigital创新营销奖
参赛流程概览

今年我们不谈虚的,所有赛道的升级,都指向你正在头疼的那些事儿。
亮点一:AI全面覆盖,从“炫技”到“落地”的全景式检验
AI大家都在用,怎么证明我的AI营销真的有效?怎么做才不算“跟风”?今年我们完善了从策略到场景的全景式覆盖,树立智能营销新标杆。
你有AI重构营销大脑的策略?来【A4 AI+营销组】拼洞察。
你有AIGC的爆款作品?来 【B2 AI+创意组】拼审美。
你在电商、导购、虚拟主播上有AI实战?来【C3 AI+专项组】拼效果。
你做出了营销AI Agent或智能决策系统?来【D2 AI+技术产品组】拼技术。
无论在AI营销的哪个环节,都能找到适合你的赛道。




亮点二:出海专项深耕,护航品牌全球化征程
出海风浪大,本土化难,你的努力怎么被总部和市场认可?我们懂你从0到1开荒的不易。今年,出海赛道不仅是“营销案例”的比拼,更是一次从拓荒者到深耕者的加冕。
从“出海营销”到“出海市场开拓”、“出海本土化创新”,再到“年度出海营销品牌”、“年度出海营销公司”,我们想让每一个在异国他乡打出江山的品牌、团队和个人,都能站在聚光灯下,成为后来者的航标。




亮点三:深挖B2B价值,让专业走向台前
B2B营销总在幕后,专业价值难被量化?你辛苦打磨的“B2B行业白皮书”、你构建的“B2B获客体系”、你所创立“B2B营销公司”,甚至是作为操盘手的自己,我们想让行业知道,那些低调的“深潜者”,才是真正的“中流砥柱”。



亮点四:多元洞察,捕捉最新营销风向
担心案例太前沿没地方申报?新增“情绪价值营销”、“银发经济营销”、“GEO营销”等细分赛道,精准捕捉营销新趋势,不管是深耕圈层社群还是布局新内容形态,都能找到匹配赛道,让创新不被趋势辜负。
想查看更多新增赛道?点击文末【阅读全文】即可获取最新参赛指南。

今年的奖项体系依然清晰,共设6大类别,超250个精细化分项。不知道怎么选?看这里:

A-营销案例奖:适合完整的营销战役。如果你是品牌方、代理公司或媒体平台,手里有整合营销、AI营销、行业营销的好案例,这是主战场。
B-创意作品奖:适合单支作品。如果你的TVC、海报、H5、AIGC图片/视频等足够惊艳,就来这里证明你的创意实力。
C-年度专项奖:适合有明确趋势属性的案例。内容电商、短剧、出海、私域、B2B白皮书、AI数字员工等找对你的细分场景,这里看的是突破性和潜力。
D-年度技术产品奖:适合营销工具/平台。无论是经典的CDP、MA,还是前沿的营销AI Agent、AIGC生成平台,这里是技术产品的试金石。
E-年度机构奖:适合在本年度做出重要成绩与行业贡献度优秀的公司/品牌,用公司的实力说话。
F-年度人物奖:适合在本年度做出重要成绩与行业贡献度的杰出代表与优秀团队,让操盘手走向台前。









他们,都在这里被行业看见。

报奖不是填表,是讲好一个关于“增长”的故事。
1. 选对赛道是成功的一半
有完整数据、追求行业标杆?首选A-营销案例奖。
作品惊艳、技术突出?B-创意作品奖和D-年度技术产品奖更适合你。
案例很新、赛道很热、数据积累中?投C-年度专项奖,我们更看重你的创新性和潜力。
拿不准?添加TopDigital小助手Momo,我们帮你1对1匹配。

扫码添加,备注奖项咨询
2. 讲好你的“增长故事”
每个类别的赛道都有不同的作品描述方式,如何把你的案例优势最大限度展现出来呢?下面以A-营销案例奖为例:
背景与目标:别只说KPI,说说你面临的市场挑战和用户洞察。
策略与执行:你的创新点在哪?是用了AI新工具,还是打通了新渠道?执行过程有什么亮点?
核心亮点:分点提炼,让评委快速抓住你的精髓。
营销效果:用数据说话!销量、声量、用户增长、认知度提升……真实的数字最有说服力!
3. 材料要“好看”,更要“好读”
PDF、图片、视频都可以作为辅助材料,确保关键信息清晰可见,视频大小控制在500M内,突出亮点。
以上三步准备就绪,便可以开始上传提交案例了!

STEP 1 注册账号
打开奖项申报系统网址:
https://enter.awards.topdigitalworld.com
点击【去注册】,根据网页提示填写手机号/邮箱、密码及手机号/邮箱验证码,即可完成账号注册。

STEP 2 企业身份验证
账号注册成功后会直接跳转入【企业信息】界面,按照要求填写公司中文全称、奖项联系人信息,并等待组委会审核,审核时间1-3天。

STEP 3 完善企业报奖信息
审核通过后,再次登录账号即可直接进入系统主界面。
如联系人信息有更改,可点击页面菜单栏【企业注册报名】按钮进行修改。
*注意:仅可修改联系人信息,公司信息不可更改

STEP 4 提报多件优质案例参与评选
点击菜单栏【参赛作品提交】,点击【创建作品】按钮,选择参赛类别,再按照表单规定的内容认真填写所需信息,完成后点击【提交为正式作品】等待审核即可。


STEP 5 确认作品审核状态
审核状态分为三种情况:【通过】【拒绝】【待审核】。若显示【通过】,则代表作品提交成功;若显示【拒绝】,则代表作品有不符合规范之处,可参考拒绝原因再次修改后提交,若修改次数≥3次后仍然不符合规范,则代表作品提交失败;若显示【待审核】,则代表作品提交后仍在审核过程中,你可以耐心等待或联系赛事顾问了解详情。


Q: 哪些企业可以参赛?
A: TopDigital创新营销奖面向营销行业内优秀的营销案例、作品、系统工具、品牌、机构、人物、团队等。你也可以将案例或企业资料交给赛事顾问,匹配最适合的赛道。
Q: 个人是否可以参赛?
A: 可以,TopDigital特别设置年度人物奖,鼓励行业内拥有丰富操盘有经验的个人进行申报。
Q: 非创始人可以申报年度人物奖吗?
A: 可以,TopDigital鼓励行业内拥有丰富操盘有经验的个人进行申报,但申报需要公司层面的盖章说明。
Q: 我是服务商,可以帮品牌报奖吗,获奖后可以给自己加印吗?/我是品牌,获奖后可以给服务商加印吗?
A:可以,一个获奖奖杯与证书只能体现一个获奖主体,如希望同时体现广告主与申报机构信息,可咨询赛事顾问奖杯加印定制事宜。
Q: 往届注册公司是否要重新注册?
A: 需要。为了保证不因为人员变动或公司信息的刷新造成信息错误,需要重新注册。
Q: 参赛作品有时间要求吗?
A: 提报的作品须为2025年3月1日至2026年6月9日期间已经完成或正在执行或上市的营销案例/创意作品/工具平台等(A/B/C/D)。机构奖(E类赛道)和人物奖(F类赛道)无明确时间要求。
Q: 提交完报名信息后,是否可以调整修改?
A: 不可以。为了避免重复对接,无论是报名信息或者参赛资料,上传后一律不能修改。请在提交前反复确认核实相关信息的准确度后上传。
Q: 提交完参赛作品后,是否可以调整修改?
A: 作品提交后,若审核状态为【通过】或【审核中】,则不支持修改;若作品状态为【拒绝】,请参考拒绝原因作修改调整;如有特殊修改需求,请联系你的赛事顾问。
Q: 一件作品能不能报多个赛道 ?
A: 同案例支持跨大类申报不同赛道,但不能小类赛道内重复申报。如:一件作品可以同时申报A1/A2/A3/B/C,但不能同时申报A101/A102/A103。一件作品同时申报多个赛道,默认择高分获奖,不会重复获奖。
Q: 参赛是否有报名费,怎么收费?
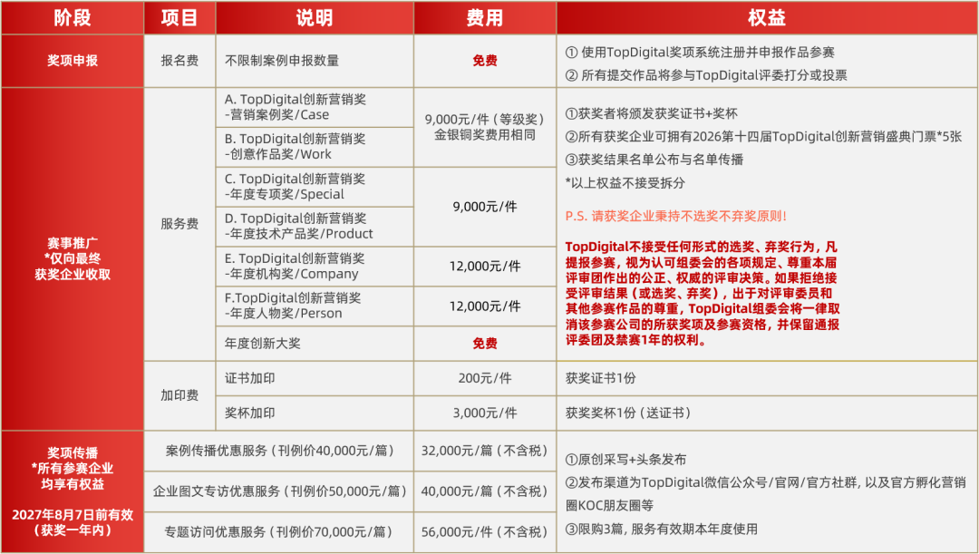
A: TopDigital鼓励各个参赛企业积极参与,参赛作品数量没有限制和收费情况。如若企业获奖,需针对获奖作品进行收费,如若未获奖,不涉及费用。各赛道具体收费情况可参照参赛指南。

Q: 获奖后可以优惠吗?
A: TopDigital奖项不参与任何优惠制度,每一个奖项都是专家评委共同努力评选的结果,参赛公司需要尊重赛事规则制度,请提前申请奖项预算。
Q: 获奖后可以选奖/弃奖吗?
A: TopDigital不接受任何形式的选奖、弃奖行为,凡提报参赛,视为认可组委会的各项规定、尊重本届评审团作出的公正、权威的评审决策。如果拒绝接受评审结果(或选奖、弃奖 ) , 出于对评审委员和其他参赛作品的尊重 ,TopDigital组委会将一律取消该参赛公司的所获奖项及参赛资格,并保留通报评委团及禁赛1年的权利。请企业提前规划好预算和获奖可能性,合理提交作品数量。
Q: 如果获奖后,我要怎么领奖,需要上台发言吗?
A: TopDigital将举办线下峰会为获奖企业进行颁奖,如若无法出席,我们将于会后免费邮寄奖杯。在活动现场,所有企业的奖杯/证书将于专门的领奖室领取。其中,仅常规竞赛单元金奖获奖企业及特别竞赛单元获奖企业将陆续在主舞台上台合影留念,无发言环节。我们将在现场设置多个获奖企业打卡拍照装置,安排专业摄影师为获奖企业留下风采!

14年来,TopDigital见证了超过5,400家企业的25,000+件作品。我们深知,每一个好案例背后,都是一整个团队无数个日夜的头脑风暴、执行落地和复盘优化。
你的创新,值得一个专业的舞台来检验。
你的努力,值得一座有分量的奖杯来肯定。
你的经验,值得被整个行业看见和学习。
点击文末【阅读全文】,获取最新参赛指南
更多合作方式,欢迎扫码咨询




AI营销:专访WPP:要不要现在就做GEO?|2025全球AI营销图谱| AIGC实战派:对话赫力昂等五家品牌| 数字化转型:对话莫小仙等五家品牌| 内容营销生产力| AI绘画| AIGC现状
TOP热点
营销周历:TopDigital周历 | 瑞幸×Zsiga春日联名上线;爱慕官宣文淇代言;大钲资本收购蓝瓶咖啡
AI营销周历:AI营销必读|腾讯免费安装OpenClaw;拼多多让白切鸡“眨眼” ;闲鱼上线「拍照即估价」;Seedance 2.0公布视频生成价格
与5500+品牌创始人、操盘手一起加入TOP市场精英群
