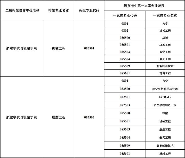
山东航空学院航空宇航与机械学院2026年硕士研究生招生拟接收调剂专业及相应调剂范围现对外公布,最终调剂招生名额及调剂实施细则将在一志愿录取工作完成后及时发布,敬请广大考生留意相关通知。一、拟接收调剂专业及相应调剂范围二、联系方式联系人:赵老师(18854319311)QQ交流群:902133543航空宇航与机械学院官网:https://jdgc.sdua.edu.cn航空宇航与机械学院欢迎广大优秀学子加入!