首页
关于展会
展会介绍
展馆介绍
南昌工博会
福州工博会
香港工博会
展会展期
参展商
品牌榜
展位申请
新闻中心
信息发布
媒体聚焦
展会快讯
科技前沿资讯
关于我们
联系我们
展位申请
观众报名
✆137-6147-0961
1301150027@qq.com
【智造未来,翼启鸿运 | 陕西金翼服装2026新春年会盛典圆满礼成!】
冶金贸促会 2026-02-11
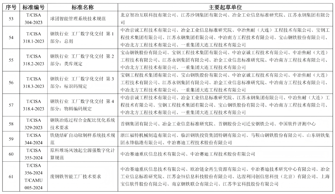
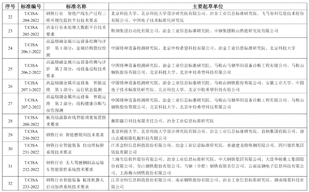
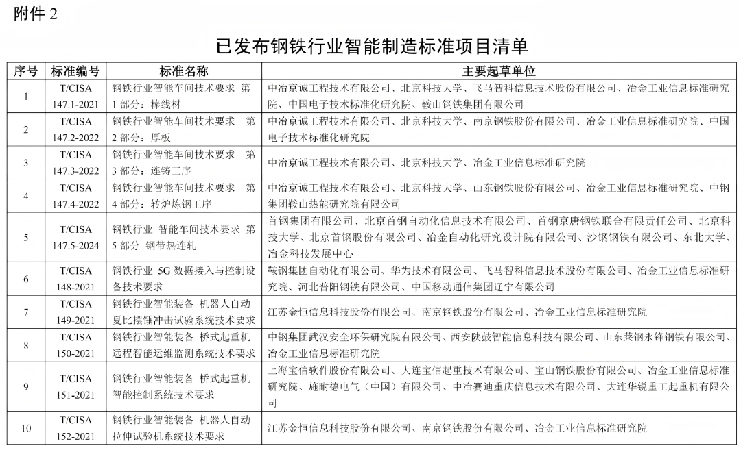
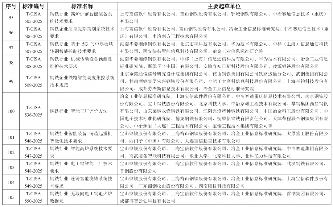
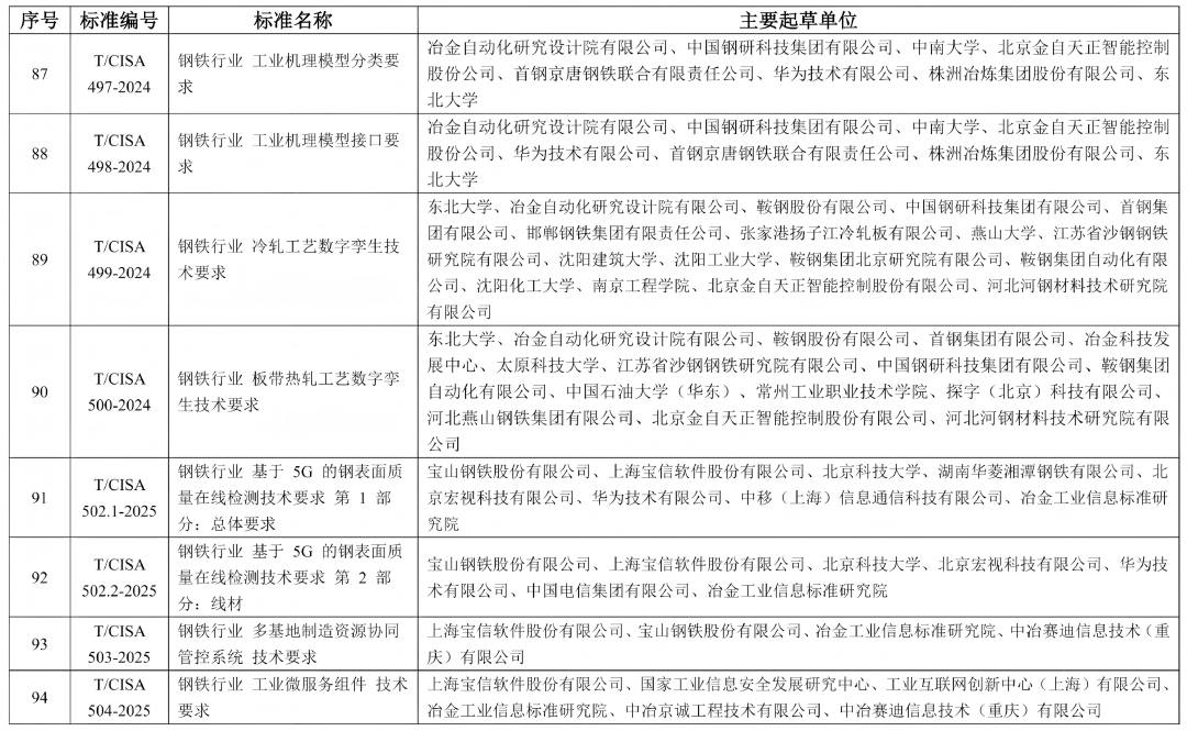
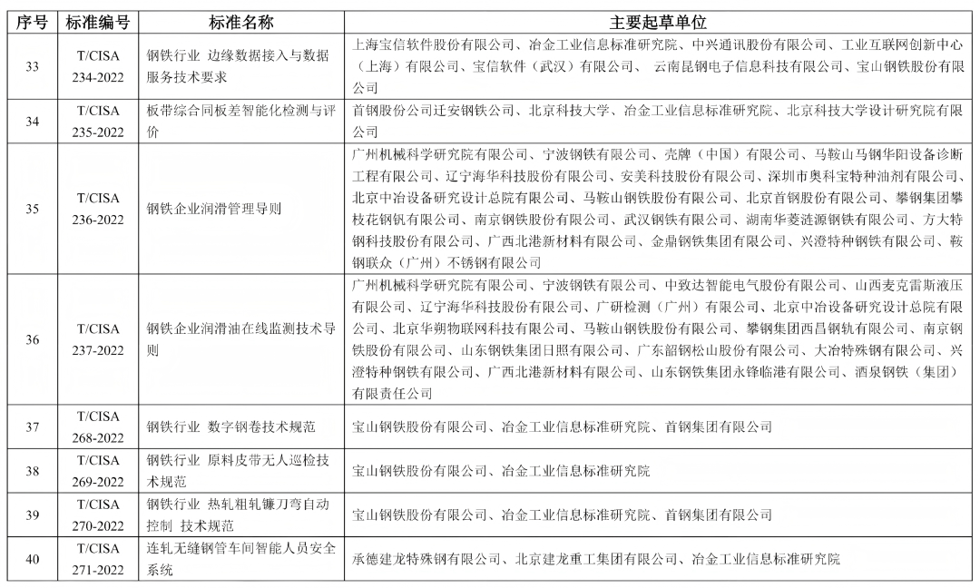
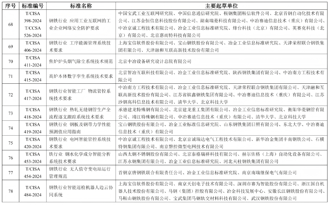
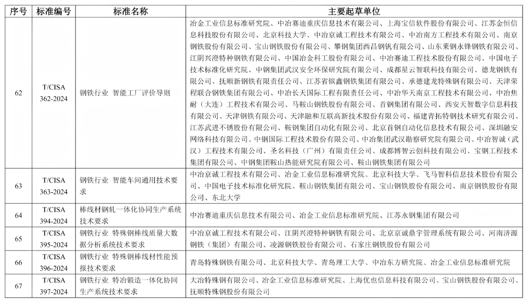
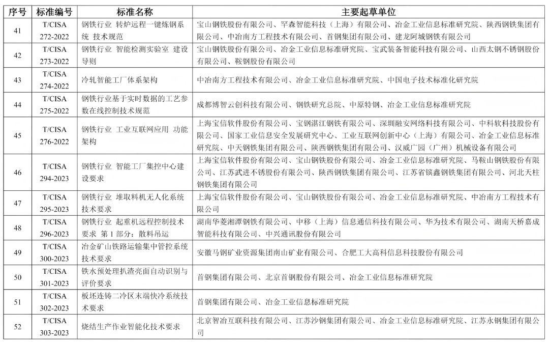
附件1下载:
附件1-中国钢铁工业协会团体标准项目建议书.docx