图片
国先中心:2026具身智能数据行业研究白皮书_01.png


本白皮书旨在为政策制定者、技术从业者及投资人提供一份理性与务实的行业指南,厘清数据瓶颈下的技术路线之争,探讨如何构建“低成本、大规模、高保真”的数据飞轮。在通往通用机器人的星辰大海中,助力产业在理想与现实之间,找到那条最优的进化之路。


小编提醒,在微信公众号后台回复:20260307,即可下载PDF文档报告!


来源:国际先进技术应用推进中心(深圳)


《2026具身智能数据行业研究白皮书》聚焦具身智能数据领域,梳理了行业发展背景、数据采集路线,借鉴自动驾驶发展经验,评估数据发展价值并推演商业化路径,展现了这一前沿领域的技术特征与发展逻辑。

具身智能作为人工智能与机器人技术的交叉领域,核心是让机器通过物理实体与环境的感知-行动循环产生智能,是实现通用人工智能的重要路径,已成为全球科技竞争焦点,多国出台政策支持,资本市场也高度关注,但其发展仍面临技术路线探索、数据瓶颈、成本与商业化等问题,其中数据匮乏是核心制约,现有真实世界物理互动数据量远未满足需求。

白皮书归纳了遥操作、动作捕捉、互联网视频与合成数据三类核心数据采集路线,各有优劣且呈现融合趋势。遥操作数据精度高,是当前主流,分为位姿、视觉、光惯类等;动作捕捉数据是连接真实与虚拟的桥梁,能补充操作和运动控制数据需求;互联网视频数据规模大但精度低,合成数据则通过仿真与算法生成,可弥补真实数据不足,二者均是未来重要的数据来源。

自动驾驶的发展为具身智能提供了关键经验,其从依赖静态真机数据到仿真与真机结合的转变,印证了静态数据的局限,也指明了具身智能需构建动态闭环数据采集系统、推动数据异构融合、遵循“仿真优先,真机验证”的范式。

对具身智能数据发展的评估显示,真机遥操作数据是发展初期的黄金标准,但存在泛化和成本局限;无本体数据采集能破解数据成本-规模-多样性难题,有望推动模型性能提升;仿真系统是必要工具,但面临保真度与复杂性的矛盾,仍需技术创新。

具身智能的商业化是与数据深度绑定的渐进过程,需先通过少量数据构建产品原型,再聚焦垂直场景以大量数据推动算法迭代与标准化,最终依靠海量数据实现高阶功能闭环拓展,未来或诞生“智能即服务”的商业模式,硬件标准化后将催生全新产业生态。整体而言,具身智能是人工智能从认知智能向物理世界行动智能的跨越,其发展是一场长期的渐进式演进,数据的高效获取、处理与利用是产业发展的核心支撑。


国先中心:2026具身智能数据行业研究白皮书_02.png
国先中心:2026具身智能数据行业研究白皮书_03.png
国先中心:2026具身智能数据行业研究白皮书_04.png
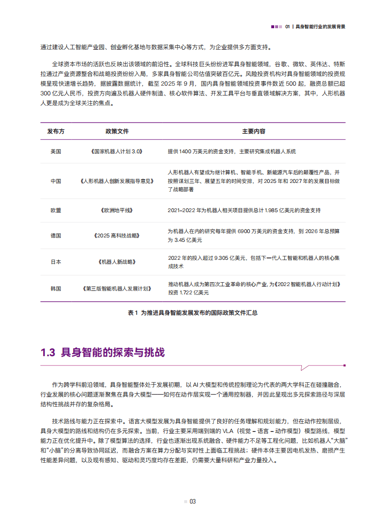
国先中心:2026具身智能数据行业研究白皮书_05.png
国先中心:2026具身智能数据行业研究白皮书_06.png
国先中心:2026具身智能数据行业研究白皮书_07.png
国先中心:2026具身智能数据行业研究白皮书_08.png
国先中心:2026具身智能数据行业研究白皮书_09.png
国先中心:2026具身智能数据行业研究白皮书_10.png
国先中心:2026具身智能数据行业研究白皮书_11.png
国先中心:2026具身智能数据行业研究白皮书_12.png
国先中心:2026具身智能数据行业研究白皮书_13.png
国先中心:2026具身智能数据行业研究白皮书_14.png
国先中心:2026具身智能数据行业研究白皮书_15.png




图片

工业4.0俱乐部微信公众号版面已经对外开放,商务合作请联系俱乐部编辑胡先生:18819016811(微信同号)



周济院士|“十五五”智能制造推进的战略思考(附PPT)


工信部启动工业数据筑基行动

广东省工业和信息化厅 广东省财政厅关于2026年加强省级中小企业数字化转型城市试点管理工作的通知

深圳龙岗“AI龙虾十条”来了

李乐成在“部长通道”谈现代化产业体系、人工智能产业

“十五五”规划109项重大工程项目清单!

《广东省制造业与服务业协同发展白皮书》发布,勾勒“两业融合”新路径(附下载)

关于印发《深圳市“人工智能+”先进制造业行动计划(2026-2027年)》的通知

重磅 | 国家标准《数字化转型服务商分类分级评价规范》全文发布(附下载)

2026年中国生产制造类工业软件行业发展洞察报告(附下载)

工信部印发通知 推进“1+M+N”国家算力互联互通节点体系建设

工信部各司局职能介绍与领导分工

黄坤明最新讲话

中国信通院发布《制造业数字化转型发展报告(2025年)》(附下载)

国家发改委、工信部、住建部、交通运输部、水利部、农业农村部、商务部、国务院国资委,联合印发意见

黄奇帆最新演讲:科技创新到产业创新涉及五个环节

点亮智库 | 企业数字化转型指数报告(2025)(附下载)

艾瑞咨询 | 中国工业软件行业发展研究报告,慢行业下需坚守长期主义之路(附下载)

中国信通院 | 具身智能发展报告(附文件下载和解读PPT)

半导体先进封装研究报告

工信部等八部门联合印发《中药工业高质量发展实施方案(2026—2030年)》

“灯塔工厂”新增23家,中国占16家。

甲子光年 | 2026智能体领域十大趋势判断(附下载)

工业与AI融合——模式与落地挑战

四阶段演进——工业AI的今天和明天

五部门印发《关于开展零碳工厂建设工作的指导意见》

中国工业互联网研究院 | 《工业智算发展研究报告(2026年)》(附下载)

罗兰贝格发布《预见2026:中国行业趋势报告》(附下载)

工信部印发《优质中小企业梯度培育管理办法》,新规将于2026年4月1日起正式实施

工业和信息化部关于印发《推动工业互联网平台高质量发展行动方案(2026—2028年)》的通知

工信部部长李乐成:将深入实施“人工智能+制造”专项行动,促进制造业数智化转型

八部门印发《“人工智能+制造”专项行动实施意见》和《制造业企业人工智能应用指南》(附图解)

工信部印发《工业互联网和人工智能融合赋能行动方案》

新版《绿色工厂评价通则》国家标准发布(附下载)

工信部等四部门联合印发《汽车行业数字化转型实施方案》

《5G工厂发展报告(2025年)》(附下载)

工信部印发《制造业中试标准体系建设指南(2025版)》

《2025中国制造强国发展指数报告》《中国制造业重点领域技术创新绿皮书—技术路线图(2025》发布会在北京召开

六部门印发《智能工厂梯度培育管理办法(暂行)》

工信部人形机器人与具身智能标准化技术委员会成立

GBT+46734-2025 智能工厂评价通则发布(附下载)

沙利文 | 中国及全球集成电路市场研究报告2025(附下载)

工信部发布国家重点研发计划“工业软件”等7个重点专项2025年度项目申报指南的通知

发现未来独角兽,2025全国专精特新小巨人画像报告(附下载)

点亮灯塔:中小企业数字化转型最佳实践案例集(附下载)

2025汽车行业数字化转型服务商发展报告(附下载)

黄奇帆:海南自贸港封关,布局这五大产业方向等于抓住未来!

国家工信部原副部长杨学山:人工智能在制造业落地的几点思考 | 专家观点

中国信通院刘默:人工智能技术在制造业的应用(附演讲PPT)

腾冲科学家论坛发布《科技预见与未来愿景2049》(附下载)

中国科学院-科睿唯安 | 2025研究前沿报告(附下载)

华为 | 2025年智能体互联网架构与关键技术报告(附下载)

亚马逊 | Agentic+AI应用构建实践指南(附下载)

工信部:计划到2030年各级绿色工厂产值占比提高到40%

中国工程院院士谭建荣:千万不要忽视小模型!大模型的根基在小模型和建模能力!智能体模型不能只停留在端侧!

毕马威 | 第二届智能制造科技50报告(附下载)

工信部:2025年度智能制造系统解决方案“揭榜挂帅”项目公示

2025中国企业数智化转型案例研究报告(附下载)

朱铎先 | 2025智能制造十大事件和六大发展趋势

2025大模型应用实践报告:《应用为王:中国大模型市场2025–2027价值重构与决胜之路》(附下载)

中国电子技术标准化研究院 | 智能制造标准化发展研究报告(2025)(附下载)

黄奇帆在第二十届中国经济论坛上发表主旨演讲:推进新质生产力发展 要从五个层次推动数字化转型

柴天佑院士详解工业智能化“三大支柱”

任正非在上海华为练秋湖研发中心与ICPC全球优胜者及教练座谈讲话全文。

沙利文 | 2025年中国企业级智能生产力行业白皮书(附下载)

浙江大学&安永 | 专精特新上市公司创新与发展报告(2025年)(附下载)

【深度好文】中美两份人工智能行动顶层文件的比较

美国政府《美国人工智能行动计划》(全文翻译)

华为-信通院-清华大学-罗兰贝格 发布《工业与AI融合应用指南》(附下载)

魏少军最新报告:5年内,中国芯片设计业规模将超10000亿!

周济院士:建设强大的智能制造系统建设队伍(附PPT)




图片


10000家企业会员

100000+个人会员

完整的工业4.0生态体系


提供从行业、企业评估到规划、设计、集成、建设及运营的全生命周期的技术人才投融、产业等服务。