
根据教育部、省教育厅以及我校有关文件精神,以及《莆田学院2026年硕士研究生招生调剂工作办法》有关规定,为做好我院2026年硕士研究生招生复试录取的调剂工作,确保公平、公正、公开,特制定本复试调剂实施细则。
一、调剂基本条件要求
(一)考生报考条件须符合我校2026年硕士研究生招生简章中规定的调入专业的报考条件和教育部2026年关于研究生调剂的相关政策。
(二)初试成绩(含加分,下同)符合第一志愿报考专业在调入地区的全国初试成绩基本要求,我校要求符合教育部划定的一区(A类)考生国家分数线。
(三)原则上,调剂考生第一志愿专业与调入专业相同相近,或初试科目与调入专业初试科目相同相近。其中,初试全国统一命题科目应与调入专业全国统一命题科目相同;若统考科目不同,初试考统考英语(一)的,可以调入考英语(二)的专业,反之不可调;考统考数学(一)的,可以调入考数学(二)的专业,反之不可调,考统考数学(三)、396-经济类综合能力、数学(农)的不可调剂到考数学(二)的专业。
(四)我校全日制招生计划专业只接受非定向就业考生调剂。
(五)当考生报名调剂我校某个专业志愿后,若进入该专业参加调剂复试名单,在未完成该专业复试前,不接受继续填报我校其它专业的调剂报名,即同一调剂复试时间内,我校只接受填报一个调剂专业志愿。
(六)若调剂考生参加我院的调剂复试,但是复试结果不合格(复试成绩不足60分)者不得再次申请我院调剂。
(七)其余调剂要求参见教育部《2026年全国硕士研究生招生工作管理规定》及我校发布的调剂工作办法,若上级对复试调剂工作有新的要求,按上级规定执行。
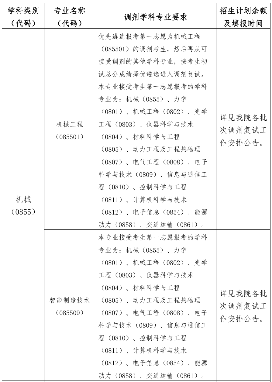
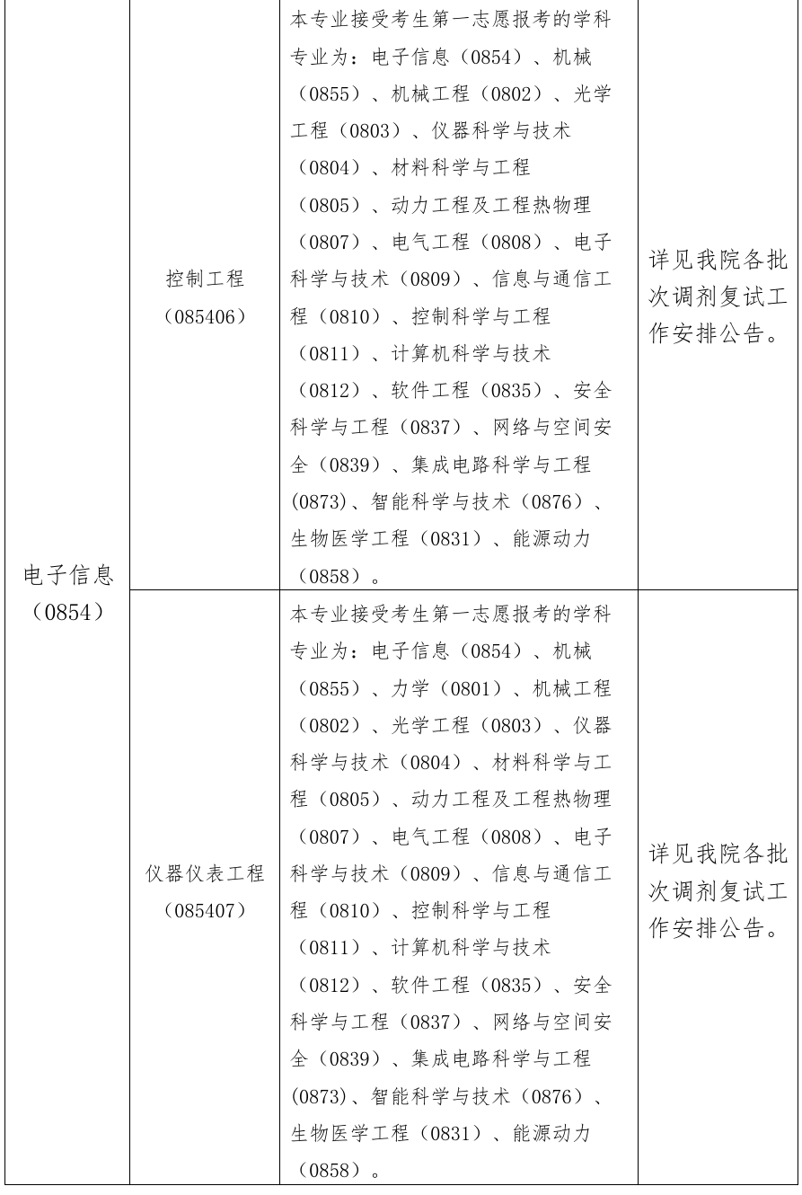
二、调剂专业


三、调剂遴选规则
对同一批次申请同一专业的调剂考生,在符合上述调剂基本条件要求及调剂学科专业要求下,根据调剂复试差额比例(见下文“四、调剂工作程序”内容),按考生初试总分成绩择优遴选进入调剂复试的考生名单。
四、调剂工作程序
(一)我院所有调剂工作均通过“全国硕士生招生复试调剂服务系统”(以下简称“调剂服务系统”)进行。所有调剂考生须在调剂服务系统开通后登录中国研究生招生信息网调剂平台(网址为:https://yz.chsi.com.cn/),根据我院公布的缺额信息填报调剂志愿。2026年全国硕士研究生招生“网上调剂意向采集系统”于3月27日开通,“调剂服务系统”将于4月8日开通,我院每次开放调剂服务系统持续时间不低于12个小时。
(二)实行差额调剂复试,调剂复试差额比例为1:1.5。当招生计划余额剩余3名及以内时,按照不少于招生计划余额加上2名差额人数计算差额调剂复试人数;差额复试人数计算结果向上取整,如遇末位同分者,则都可参加复试。在符合基本条件要求及调剂学科专业要求的考生范围内,按初试总分成绩从高到低择优遴选进入复试名单。
(三)我院将通过调剂服务系统给符合条件的考生发送复试通知。请考生务必在收到复试通知后4小时内在调剂服务系统上回复是否参加复试,过时未回复视为自动放弃此次调剂复试资格。
(四)我院将在学院网站公布参加调剂复试考生名单、复试时间等复试安排,未入选考生不再另行通知。
(五)我院调剂志愿锁定时间为24小时,在此期间我院均不办理解锁事宜,锁定时间到达后,如我院未明确回复受理意见,调剂志愿将自动解锁,考生可继续填报其他志愿。
(六)我院将根据考生总成绩确定待录取考生,并在调剂服务系统发送“待录取”通知,考生须在4小时内进行网上“待录取”确认,过时未确认视为自动放弃“待录取”处理。考生确认后,即视为被我院拟录取,一律不予解锁,拟录取考生须尽快办理相关手续。
(七)在规定时间内未履行相关手续的考生,视为自动放弃处理。
五、注意事项
(一)实际调剂时间、调剂余额以调剂服务系统发布的信息为准。
(二)请提前准备好复试相关资料,考生资格审查、复试内容、录取办法、体检、思想政治素质和品德考核等复试有关事项详见我院网站发布的招生复试调剂工作实施细则。及时了解《莆田学院2026年硕士研究生招生复试考生须知》,访问网址:https://www.ptu.edu.cn/yjsc/info/1064/5060.htm。
(三)未尽事宜以教育部《2026年全国硕士研究生招生工作管理规定》、教育部《关于做好2026年全国硕士研究生复试录取工作的通知》、福建省高等学校招生委员会 福建省教育厅《2026年福建省研究生招生录取工作管理办法》等文件和学校相关规定为准,若上级对复试及调剂工作有新的要求,按上级规定执行。请考生密切关注我校研究生教育网站(https://www.ptu.edu.cn/yjsc/)和我院网站“研究生教育”(https://www.ptu.edu.cn/znzz/yjsjy.htm)上发布的最新信息。
六、咨询及申诉渠道
联系人:机械-林老师(13860901566);电子信息-郑老师(15705924493)电子信箱:jdxxyjs@ptu.edu.cn
邮寄地址:福建省莆田市荔城区西天尾镇紫霄东路2121号(紫霄校区)西区信息楼516,邮编:351131
莆田学院智能制造学院
2026年4月1日
-End-
图文 | 智能制造学院
编辑 | 李星安
一审 | 张龙浩
二审 | 姚宵凤
三审 | 林文豹
出品 | 智能制造学院青年媒体中心宣传部
如涉及版权问题请及时联系我们

