尊敬的参展商:
感谢对第二十届西博会的大力支持!为 了让您更好地了 解现场报到、 领证、 和展期现场服务的相关事宜 ,特作如下 温馨提示 ,请您知悉:
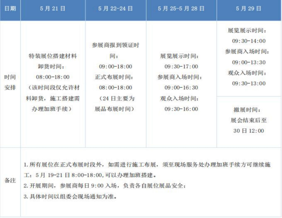
一、展览时间表

二、参展商现场报到领取证件
领证时间:5 月 22--24 日 9:00--18:00
领证地点: 中国西部国际博览城 1 号馆外
展商报道处二维码:

三、交通方式(建议乘坐公共交通) 1.乘坐公共交通到达,具体如图:

2. 自驾车前往的,可停在停车场,具体有北广场地下停
车场、 南广场停车场、 东南广场停车场、 P4 和 P5 停车 场以及 P5(VIP)停车场,具体如图:

四、布撤展车辆示意图

布撤展货运车辆办证地点二维码

五、展期服务提示
1.参展商进馆时间: 5 月 25--28 日 9:00--16:30
5 月 29 日 9:00--13:30
2.观众入场时间: 5 月 25--28 日 9:30--16:00
5 月 29 日 9:30--13:00
3.补货时间: 5 月 26-28 日 10:00--11 :00,如需
补货 ,请提前一天持展位证到现场服务处办理相关补货手续。 其余时段均不能补货。
4.海关联合执法: 5-2F-02( 5 号馆2 楼2 号房 );
5. 医务室: 10-1F-03(10 号馆1 楼3 号房 )、2-1F-01( 2 号馆 1 楼 1 号房 );
六、物流指南
成都纵连展会物流有限公司为本届展会指定的物流服务商。为展会提供布撤展车辆交通 管控、仓储、装卸、展品境内和境外运输等服务。
为使您轻松参展 ,我公司隆重推出了展品一站式物流服务 , 即将您的展品从出发地运 输至参展展位 , 以及在撤展后将展品从展位返回的全程物流服务。
展前: 上门提货运输至展位、 打包、包装箱制作、 开箱等服务
展中: 空箱储存、 空箱转运至展位
撤展: 装箱服务、 展位提货运回目的地等服务
凡是选择一站式合作的客户 ,您可尊享提前将展品送到展位 ,撤展时将展品打包好留在 展位上即可轻松离开 , 以及专人服务的多项 VIP 待遇。 欢迎来电咨询合作 , 也可通过微信小程序线上自助下单。


