为务实推进中国—东盟经贸领域合作,充分利用中国—东盟博览会(以下简称东博会)平台和资源优势帮助中国企业推广自主品牌产品、抓海外订单、拓东盟市场,广西国际博览事务局将组织中国有关机构和企业参加于2026年4月8—11日在越南河内举办的第35届越南国际贸易博览会以及2026年5月7—10日在印尼雅加达举办的印尼国际食品和饮料贸易展,并分别设置专题展区。


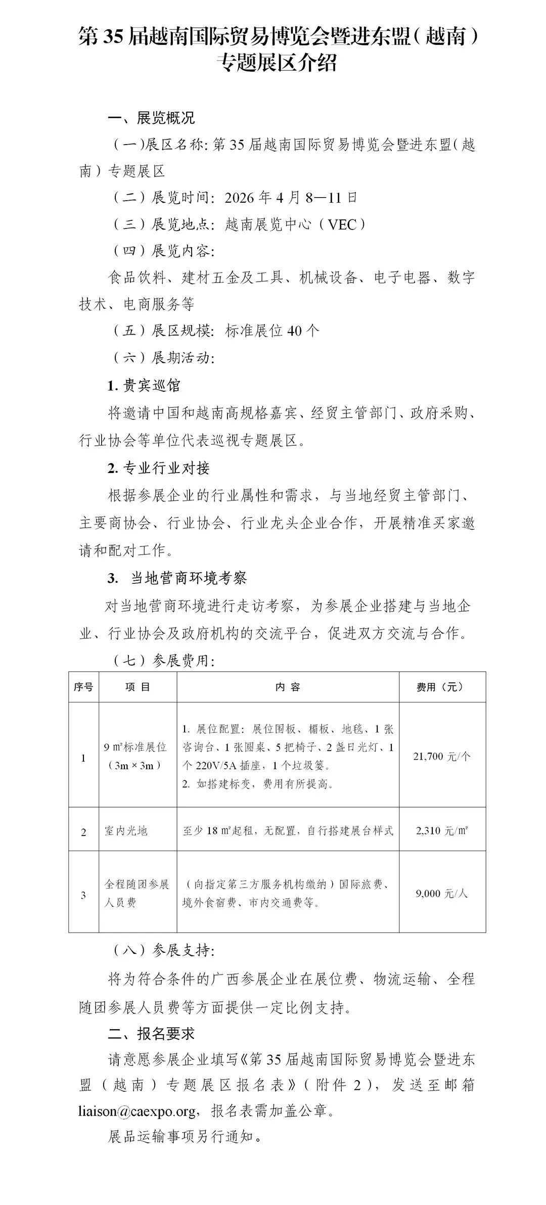
越南国际贸易博览会是越南举办历史最悠久的年度贸易博览会之一,迄今已举办超过30届,在当地及国际企业中具有较强影响力,是国外企业开拓越南市场的优质平台。本次展览将在越南展览中心(VEC)举办,计划总面积约20,000平方米,我局将在本次展会上设置进东盟(越南)专题展区,展区规模约40个展位。


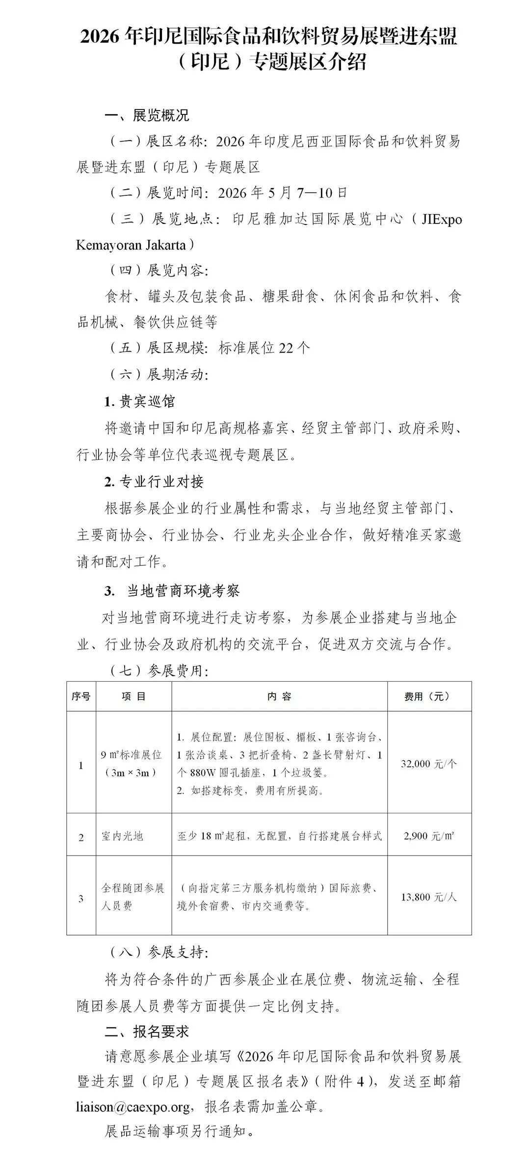
印尼国际食品和饮料贸易展联合印尼官方食品认证机构提供一站式准入,直联国际主流电商,为中国及全球食品企业高效打通印尼乃至东南亚食品渠道。同期举办棕榈油、咖啡、连锁加盟等五大主题展。本次展览将在印尼雅加达国际展览中心(JIExpo Kemayoran Jakarta)举办,计划总面积约20,000平方米,我局将在此次展会上设置进东盟(印尼)专题展区,展区规模约22个展位。


在此,诚挚邀请各有关单位及企业参加上述展会,展示单位形象,推广特色产品,与当地有关部门和企业对接洽谈,寻求拓展境外市场机会,扩大对东盟国家进出口业务,我们将为符合条件的广西参展企业给予一定比例支持,欢迎来电垂询

(联系电话:0771—5813198;邮箱:liaison@caexpo.org)



进东盟(越南)专题展区









进东盟(印尼)专题展区








点击下载展区介绍及报名表

1.第35届越南国际贸易博览会暨进东盟(越南)专题展区介绍

2.第35届越南国际贸易博览会暨进东盟(越南)专题展区报名表

3.2026年印尼国际食品和饮料贸易展暨进东盟(印尼)专题展区介绍

4.2026年印尼国际食品和饮料贸易展暨进东盟(印尼)专题展区报名表