2026高考热点 |10: 2025进博会
本文授权转载来源我是高正

2026高考热点15:2025第八届进博会
高正团队出品
一、热点背景(学生知晓即可)
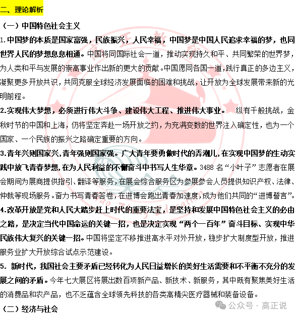
第八届中国国际进口博览会是2025年11月5日至10日在国家会展中心(上海)举办的国际性博览会,作为全球首个以进口为主题的国家级展会,秉承“新时代,共享未来”主题,持续发挥国际采购、投资促进、人文交流、开放合作四大平台功能。展会由商务部与上海市人民政府共同主办,涵盖国家展、企业商业展及虹桥国际经济论坛等配套活动。
第八届进博会将有155个国家、地区和国际组织参与,4108家境外企业参展(含290家世界500强和行业龙头企业),展览面积超过43万平方米,展览面积和企业总数均创历史新高。
第八届进博会将展示461项新产品、新技术、新服务,更多细分领域领军企业将首次参展,并带来首秀新产品。
今年进博会共有来自123个“一带一路”共建国家的企业参展,同比增长23.1%;来自最不发达国家的企业达163家,同比增长23.5%;为扩大对最不发达国家的单边开放,将扩容非洲产品专区,非洲企业参展数量同比增长80%……进博会“惠全球”始终在路上。
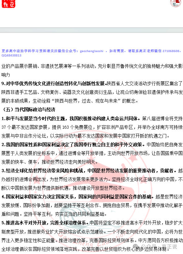
举办中国国际进口博览会由国家主席亲自谋划、亲自提出、亲自部署、亲自推动,是中国着眼推进新一轮高水平对外开放作出的一项重大决策,是中国主动向世界开放市场的重大举措。国务院总理李强在上海出席第八届中国国际进口博览会暨虹桥国际经济论坛开幕式,并发表主旨演讲。李强说,
中国经济是一片大海,世界经济也是一片大海,世界大海大洋都是相通的。进博会是世界经济通向中国经济的入海口,也是中国联结世界的重要桥梁。今年进博会的参展企业数量再创历史新高,充分彰显中国超大规模市场的蓬勃生机和活力。
进博会越办越好,很重要的是因为坚持“与天下同利”。反观当前国际上一些单边主义、保护主义的行为,严重冲击国际经贸秩序,扰乱世界经济运行。在国际经贸活动中应当秉持什么样的价值理念,越来越成为重要而现实的问题。
李强同大家分享3点看法:一是坚持平等互利,夯实正当的共同利益基础。越是世界经济发展放缓、国际纷争加剧,越要坚持平等互利合作、拥抱自由贸易,在携手发展中推动化解矛盾和问题。二是始终坚守道义,切实维护国际公平正义。当今世界各国命运紧密相连,应当义利兼顾、同舟共济、守望相助。三是推进治理改革,完善国际经贸规则体系。中方愿同各方积极推动全球治理倡议在国际经贸领域落地实践,改革完善以世贸组织为核心的多边贸易体制。






新时代,共享未来——进博会全景透视





























