人形机器人出货量突破万台:中国智能机器人走到哪一步了?


2025年,全球人形机器人出货量约1.8万台。宇树科技卖出超5500台,智元机器人超5168台,两家中国企业包揽全球前二。同年,特斯拉Optimus仍停留在“计划生产数千台”的阶段。


这不是一个孤立的技术突破,而是一个产业的临界点信号。


三个皮匠报告发布的《2026全球及中国智能机器人行业发展研究报告》给出了一个量化判断:2025年全球智能机器人市场规模达4753亿元,中国占2072亿元。更关键的是,中国人形机器人出货量已占全球约84.7%,产业链正在从“技术追赶”向“局部领跑”跨越。


这份报告从定义、全球市场、中国格局、细分赛道、产业链、趋势机遇六个维度拆解了智能机器人产业的运行逻辑。本文将从五个层面解读这份报告的核心结论。





智能机器人是什么


1. 核心定义:感知→决策→行动闭环


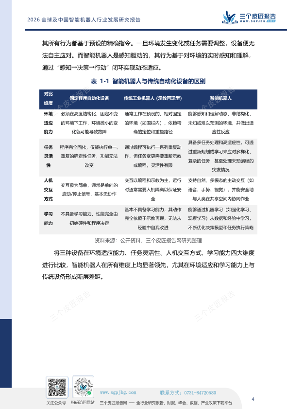
智能机器人不是传统自动化设备的升级版,而是一个全新的物种。它的核心机制是“感知→决策→行动”的闭环:通过传感器感知环境,基于算法做出决策,再通过执行机构完成动作,并持续学习优化。


与传统工业机器人相比,智能机器人具备环境适应能力、任务灵活性、人机交互方式和学习能力四个维度的断层优势。传统机器人只能在结构化环境中执行预设轨迹,而智能机器人可以在非结构化、动态变化的环境中自主应对。


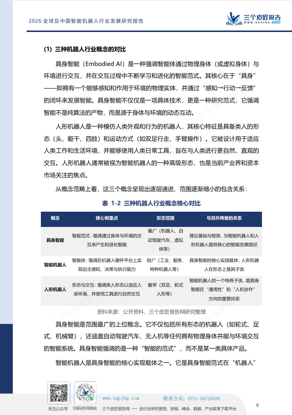
2. 概念辨析:具身智能>智能机器人>人形机器人


具身智能是强调通过物理身体与环境交互产生智能的范式,范围最广;智能机器人是具身智能的核心载体;人形机器人是智能机器人的一个子集。三者的关系是:具身智能是理念,智能机器人是实体,人形机器人是追求最高通用性的特定形态。


3. 智能化等级:从L1到L5的演进阶梯


借鉴自动驾驶分级思路,智能机器人可划分为L1(基础程序自动化)到L5(通用自主智能)。目前家用和商用服务机器人大多处于L2级别,工业机器人处于L1向L2/L3的过渡阶段。研究界正集中攻克L3到L4的瓶颈,核心是大模型与机器人技术的结合。



全球市场:4753亿的格局与分化


1. 总量:五年增长两倍


2020年至2025年,全球智能机器人市场规模从1583亿元增长至4753亿元,年均复合增长率达24.6%。2022年增速29.0%为阶段性高点,受益于疫情后供应链自动化需求集中释放。2025年增速预计为28.8%,市场总量逼近5000亿元。


从细分品类看,智能家用服务机器人(扫地、擦窗、割草等)2025年预计达1265亿元,占比26.6%;其他智能机器人(商用服务、工业智能、特种作业及人形机器人)达3488亿元,占比73.4%。商用、工业及特种领域的智能化需求释放更为强劲。


2. 区域格局:亚太占全球安装量74%


2024年全球工业机器人安装量54.2万台,亚太贡献了74%的新增部署。中国以29.5万台(占全球54%)居首,日本4.45万台保持全球第二,韩国3.06万台位列第四。美国安装量3.4万台,连续两年下滑;欧洲2024年安装8.5万台,同比下降7.6%。


专利方面,美国以87,452件智能机器人相关专利遥遥领先,服务机器人(20,384件)、控制系统(24,367件)和软件系统(19,510件)是其优势领域。中国在人形机器人领域的专利增量已占全球近九成(2025年89.0%),但在核心算法和软件层面仍有差距。


3. 投融资:人形机器人三年增长12.5倍


2023年至2025年,全球人形机器人融资事件从30个激增至215个,融资金额从40亿元飙升至578亿元,三年增长12.5倍。移动机器人融资保持平稳(约70亿元/年),资本高度集中于具身智能本体和机器人AI基础模型。


融资轮次上,早期阶段(种子轮、天使轮、A轮)占比约82.7%,表明产业仍处早期。但C轮及以后融资事件的出现(如Figure AI的C轮超10亿美元),也反映出部分头部企业已进入成长扩张期。



中国市场:2072亿的结构性特征


1. 总量与全球占比


2020年至2025年,中国智能机器人市场规模从805亿元增长至2072亿元,年均复合增长率约20.8%。2024年增速强劲反弹至27.0%,创下年度最大增量(净增381亿元),受益于智能割草机器人出口放量、人形机器人小批量应用以及商用服务机器人场景恢复。


中国占全球市场比重从2021年的54.3%高点持续下降至2025年的约43.6%。原因有三:海外市场加速追赶、产品结构差异(中国以家用和商用配送为主,单价较低)、人形机器人统计口径影响(海外企业融资和样机销售规模增长迅猛,而中国人形机器人多数仍处研发和小批量试产)。


2. 政策与标准:从“机器人+”到“具身智能”


2025年和2026年政府工作报告连续提及“具身智能”,标志着其上升为国家战略方向。2023年《人形机器人创新发展指导意见》设定了2025年突破关键技术、2027年综合实力世界先进的两步走目标。地方层面,北京目标核心产业收入300亿元,上海关联产业规模目标1000亿元


标准方面,2025年被业界视为人形机器人标准化的“元年”。GB/T 45509-2025《工业机器人动态稳定性试验方法》、GB/T 45501-2025《工业机器人三维视觉引导系统通用技术要求》以及T/CIET 965-2025《人形机器人核心部件通用技术要求》等标准,首次为具身智能和人形机器人的核心部件提供了量化测试方法。


3. 区域与集群:苏州、上海、深圳领跑


截至2024年底,中国智能机器人企业达45.17万家,较2020年增长206.73%,东部地区占比66.06%。城市竞争力方面,苏州、上海、深圳以超90分组成第一梯队北京、杭州、宁波、南京、广州、东莞、合肥构成第二梯队。


产业集群形成六大区域:长三角(全产业链协同)、珠三角(市场驱动创新)、京津冀(科研策源引领)、中西部(产业转移承接)、东北(基础研发积淀)。长三角企业超4500家,广东2024年工业机器人产量占全国44%


4. 投融资与IPO:港股成为主战场


2025年中国机器人领域融资事件达576起,总规模突破500亿元,较2024年实现翻倍以上增长。具身智能/人形机器人是最大吸金赛道,智元、宇树、银河通用等完成多轮大额融资。


IPO方面,港股成为上市主战场。极智嘉2025年夏季登陆港交所,成为全球AMR仓储机器人首家上市企业。宇树科技已完成IPO辅导拟A股上市,智元机器人计划A+H上市,埃斯顿、拓斯达等A股公司也寻求港股双重上市。


5. 重点企业:优必选、宇树、极智嘉


优必选(中国“人形机器人第一股”):2025年营收20.01亿元,同比增长53.3%;人形机器人Walker S2交付超500台,获近14亿元工业订单;人形机器人有效专利数量全球第一。


宇树科技2025年前三季度营收11.55亿元,毛利率59.45%;人形机器人出货量超5500台,全球第一;四足机器人与人形机器人双轮驱动,核心零部件自研率超70%。


极智嘉(全球仓储AMR领导者)2025年营收31.71亿元,毛利率35.5%;海外收入占比75.28%,是中国智能机器人出海的标杆企业。



细分赛道:从服务到人形


1. 智能服务机器人:千亿市场,结构升级


2025年中国智能服务机器人市场规模达1074亿元,年均复合增长率25.0%。早期依赖扫地机器人单一品类,2023年后智能割草机器人、商用清洁机器人、配送机器人等新品类开始贡献显著增量。扫地机器人完成从“单机智能”到“全能基站”的升级换代,产品均价回升。


竞争格局上,2024年全球扫地机器人出货量前五中四家为中国品牌:石头科技(16.0%)首次超越iRobot(13.7%)登顶全球第一,科沃斯(13.5%)、小米(9.7%)、追觅(8.0%)紧随其后。


2. 智能协作机器人:柔性制造的核心


2020年至2025年,中国协作机器人销量从7.5千台增长至43.7千台,年均复合增长率42.2%。2025年增速反弹至44.7%,主要驱动力来自汽车零部件、3C电子柔性装配线投资加速,以及移动协作机器人在仓储物流场景的放量。预计2028年销量将突破10万台


国产协作机器人品牌已占据国内市场超90%份额,节卡、越疆、邀博形成头部格局。越疆2024年港股上市,节卡科创板IPO已上会。


3. 智能工业机器人:密度全球第三,国产化率首超50%


2024年中国制造业机器人密度达492台/万人,已超越德国和日本,位居全球第三(仅次于韩国和新加坡),提前一年基本完成《“机器人+”应用行动实施方案》2025年目标(500台/万人)。


国产化率方面,本土品牌工业机器人市场份额从2019年的30.0%持续提升至2024年的51.6%,首次实现对外资品牌的反超。但在高端应用领域(汽车焊装线、精密电子装配),外资仍占主导。


4. 人形机器人:2025量产元年


2025年全球人形机器人出货量约1.8万台,中国企业包揽前六宇树科技(超5500台)和智元机器人(超5168台)位居前二。2024年为人形机器人商业化元年,销量仅0.2万台;预计2030年中国人形机器人销量将达16.3万台,市场规模达254亿元


专利方面,2019年至2025年,中国人形机器人专利增量占全球比重从54.1%提升至89.0%,接近全球九成。但核心零部件国产化率参差不齐:力矩传感器不足10%,丝杠约20%,伺服电机约35%,减速器约50%。



产业链:微笑曲线与国产化攻坚


1. 微笑曲线:上游利润最厚,中游竞争激烈


智能机器人产业链呈现典型的“微笑曲线”特征:

上游核心零部件与软件(减速器、伺服系统、传感器、AI算法)在整机成本中占比60%-70%,毛利率最高可达40%-70%;

中游本体制造毛利率约35%-55%,系统集成毛利率20%-50%;

下游高附加值场景(如手术机器人)利润更高。


2. 上游国产化率:整机快、零部件慢


核心零部件国产化率参差不齐:力矩传感器不足10%,丝杠约20%,伺服电机约35%,编码器约40%,减速器约50%。谐波减速器中低端已突破,RV减速器国产化率2024年达60.8%,但高端型号精度和寿命与日本哈默纳科仍有差距。


芯片领域,中国AI计算加速芯片市场规模从2020年的176亿元增长至2025年的2398亿元,年均复合增长率68.4%。机器人视觉AI SoC出货量从2020年的70万颗增长至2024年的680万颗,年均复合增长率76.5%。


3. 中游:产能与出货量跃升


2025年被称为智能机器人“量产元年”。宇树科技人形机器人出货超5500台,智元机器人超5168台,优必选约1000台。埃斯顿工业机器人出货量约1.2万台,国产龙头维持万台级规模。


专业代工生态兴起。领益智造为智元机器人提供独家整机组装代工,均普智能与智元合资。代工模式降低了创业公司制造门槛,使其聚焦核心算法和产品定义。



趋势与机遇:

从万台到十万台的关键窗口


1. 市场规模预测:2030年中国达5612亿元


全球智能机器人市场预计2029年突破万亿元(10058亿元)。中国市场规模预计2030年达5612亿元,2025-2030年均复合增长率约22.1%,持续高于全球平均水平。


具身智能市场呈现“机器人”与“自动驾驶”双轮驱动。2027年机器人板块预计达7032亿元,自动驾驶6200亿元,机器人板块因品类多元化增速略快。


2. 关键技术演进:VLA大模型→世界模型


端到端VLA(Vision-Language-Action)大模型是当前主流范式,北京人形机器人创新中心开源了国内首个通过具身智能国标测试的XR-1 VLA模型。世界模型被认为是下一代方向,旨在让机器人在虚拟环境中推演物理规律。


SLAM与自主导航方面,中国智能机器人空间感知解决方案市场规模预计2030年达357亿元,占全球45.4%。灵巧手出货量2023-2028年均复合增长率约56.9%,每台人形机器人需要2只灵巧手。


3. SWOT与策略建议


中国智能机器人产业的优势在于全球最大应用市场、完整供应链、强政策支持、活跃资本生态;劣势在于核心零部件对外依存度高、基础研发薄弱、高端人才短缺。


策略建议:企业应突破六维力传感器、RV减速器、具身智能算法等“卡脖子”环节,优先布局夜班替代、工业巡检等高刚需场景;投资者应卡位上游力矩传感器、行星滚柱丝杠、AI芯片及VLA大模型,优先选择具备量产能力且已获工业订单的人形机器人企业;政策端应加大具身智能大模型、仿真平台等共性技术投入,加快安全、接口等标准出台。



结语


2072亿元。492台/万人。84.7%的全球人形机器人出货量。


三个数字勾勒出中国智能机器人产业的现状:规模已大,密度已高,但“智能”的渗透才刚刚开始。


2025年,人形机器人从实验室走进工厂。宇树和智元的万台级出货证明了中国供应链的效率和工程化能力。但力矩传感器不足10%的国产化率也提醒我们:在“身体”的底层,我们仍有软骨。


未来三年,是智能机器人从“万台级”向“十万台级”跨越的关键窗口。竞争焦点将从硬件成本转向技术底座和生态协同。谁能把VLA大模型跑通,谁能把六维力传感器做到千元级,谁就能在下一阶段占据制高点。


报告给出的判断是:中国有望在2030年前建成全球领先的智能机器人产业体系。但前提是——上游的“卡脖子”环节必须突破,中游的“内卷”必须走向差异化,下游的场景必须从“试点”走向“标配”。


这不是一个“会不会”的问题,而是一个“多快”的问题。




报告节选



面对瞬息万变的市场,精准决策需要专业信息支持。三个皮匠报告提供全球核心研究资源,八大核心板块,助您高效获取深度洞见。


  • 报告库拥有庞大的500万份+行业研究报告数据库,覆盖国内外TOP级咨询公司与机构,致力于保障信息的时效性与高质量,核心优势:

    1.每日更新:每日新增报告超过900份,确保信息始终处于行业前沿。

    2.来源严选:报告来源于广泛的专业机构与智库,经过系统性收录与整理,保障内容的专业性与参考价值。

    3.报告合集:提供按行业、产业或关键概念(如“十五五规划”、“银发&养老”、“低空经济”等)的报告合集,每个合集内包含近两年内市面上经人工挑选的优质中英文报告/研报等,一键打包下载,动态维护更新。
  • 英文报告库收录全球TOP咨询公司、知名研究所、顶级国际智库原版英文报告,并提供AI智能翻译与总结,实现中英对照高效阅读。

  • 研报库严选国内外顶级券商与投行的深度分析报告,直接服务于价值判断与市场预判。

    顶级外资投行:摩根士丹利、摩根大通、巴克莱、瑞银、高盛GS、德银、杰富瑞、美银、汇丰、晨星Morningstar、星展银行、法兴、野村等……


  • 企业财报库系统收录全球主要上市公司的官方年报、季报及招股说明书(IPO文件),涵盖A股、港股、美股等全球主要股市。


  • 数据图表库从海量报告中深度提取、清洗和归类了超过1200万份核心数据与图表,涵盖市场规模、竞争格局、财务趋势、技术路径等关键可视化信息,支持一键下载使用。


  • 会议峰会实时汇聚从国内行业峰会到国际专业论坛的会议嘉宾演讲资料,将嘉宾的核心演讲PPT整合成专题,一键打包下载。


  • 政策库及时收录国家及地方各级产业政策。更有专题/汇编两大特色服务,精准定位行业政策。

    1.政策专题:提供按行业、产业或关键概念(如“新能源汽车”、“碳中和”、“人工智能”)的政策全景视图,方便了解从国家到各个地区关于这些领域的相关政策。

    2.政策汇编:提供热门概念及重点产业核心政策文件汇编(如国家部委发文、地方政府条例等)。


  • 自研报告聚焦前沿技术与新兴产业,提供独家、深度的原创研究,输出具有前瞻性的市场洞察。