
学校始建于 1976 年,为公办全日制中职学校,隶属于重庆市经济和信息化委员会。学校是国家级重点中等职业学校、重庆市 “双优” 中职学校,同时也是国家级高技能人才培训基地建设单位,先后成为第 46 届、第 47 届世界技能大赛工业控制、工业 4.0 项目中国集训基地,并于 2025 年 12 月成功入选第 48 届世界技能大赛工业控制项目中国集训基地。学校现有专任教师 361 人,由重庆市人社局等三部门授牌的官伦首席技能大师工作室,于 2025 年 7 月 22 日被教育部公示为国家级职业教育教师教学创新团队。主校区坐落于国家级风景区缙云山、北温泉片区,轨道交通类专业设在蔡家校区,校园实行封闭式管理,学习氛围浓厚、安全规范。

四川仪表工业学校缙云山校区大门

四川仪表工业学校蔡家校区大门


四川仪表工业学校缙云山校区男生宿舍
四川仪表工业学校缙云山校区女生宿舍
——视频由学校招生办黄老师于 2026 年 3 月 21 日(周六)上午九点左右,在缙云山校区学生宿舍实地拍摄。正值周末,不少同学还在休息或刚起床,宿舍呈现出日常自然的状态,没有刻意布置,更贴近同学们在校的真实生活。








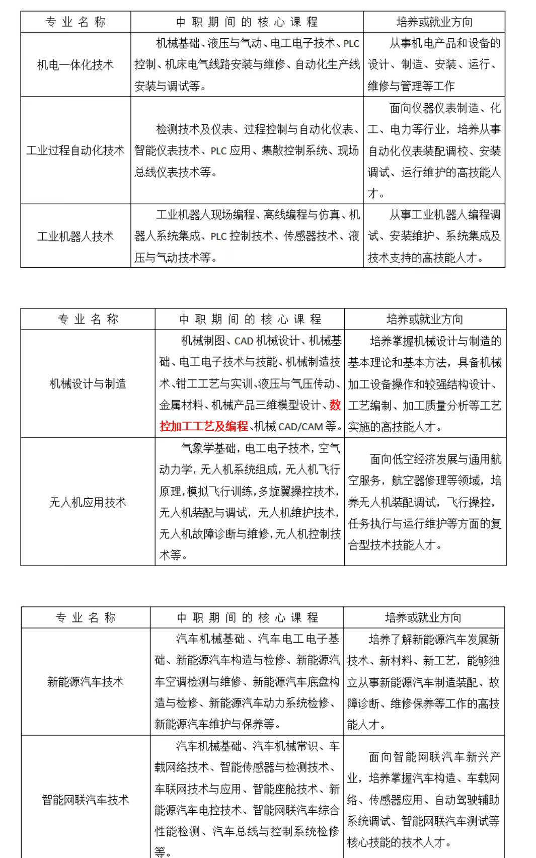
1、四川仪表工业学校的工业控制、工业4.0项目世界技能大赛中国集训基地涵盖的专业:工业机器人技术、工业过程自动化技术、机电一体化技术、机械设计与制造等4个专业。
北京时间2024年9月16日凌晨,第47届世界技能大赛在法国里昂圆满落幕,四川仪表工业学校第47届世界技能大赛工业4.0项目中国集训基地参培选手卢俊威和谢辉铉同学获得工业4.0项目金牌!并以全场最高得分获得全场唯一阿尔伯特•维达大奖!这是我国在世界技能大赛中获得的首个工业4.0项目冠军。肖创同学获得工业控制项目银牌!


目前,全国共有中职学校 9302 所、专科院校 1554 所,合计 10856 所,而入选国家级职业教育教师教学创新团队的仅 241 所,足见此项荣誉含金量之高。

四川仪表工业学校的官伦老师是国务院政府特殊津贴专家、全国技术能手、国家级技能大师工作室主持人、国家级职业教育教师教学创新团队负责人、四川仪表工业学校工业控制项目专家组组长、全国职业院校技能大赛优秀指导教师,全国机械职业院校人才培养优秀教师,参加全国技能大赛和教师教学能力大赛获全国一等奖1个、全国二等奖2个,全国三等奖2个。指导学生参加全国职业院校技能大赛、荣获全国一等奖1个、全国二等奖3个、全国三等奖6个。
官伦老师主编了《传感器检测技术及应用》、《维修电工技能》等多本教材。主持完成1个重庆市教育科学规划重点课题,参与5个全国机械行指委课题,牵头制定《电气设备运行与控制》国家级教学标准、以及工业机器人系统运维员赛项市级竞赛标准。
★由此可见,由四川仪表工业学校工业控制、工业4.0项目世界技能大赛中国集训基地负责教学实训的工业机器人技术、工业过程自动化技术、机电一体化技术、机械设计与制造等4个专业是值得宜宾籍初三同学选择的。







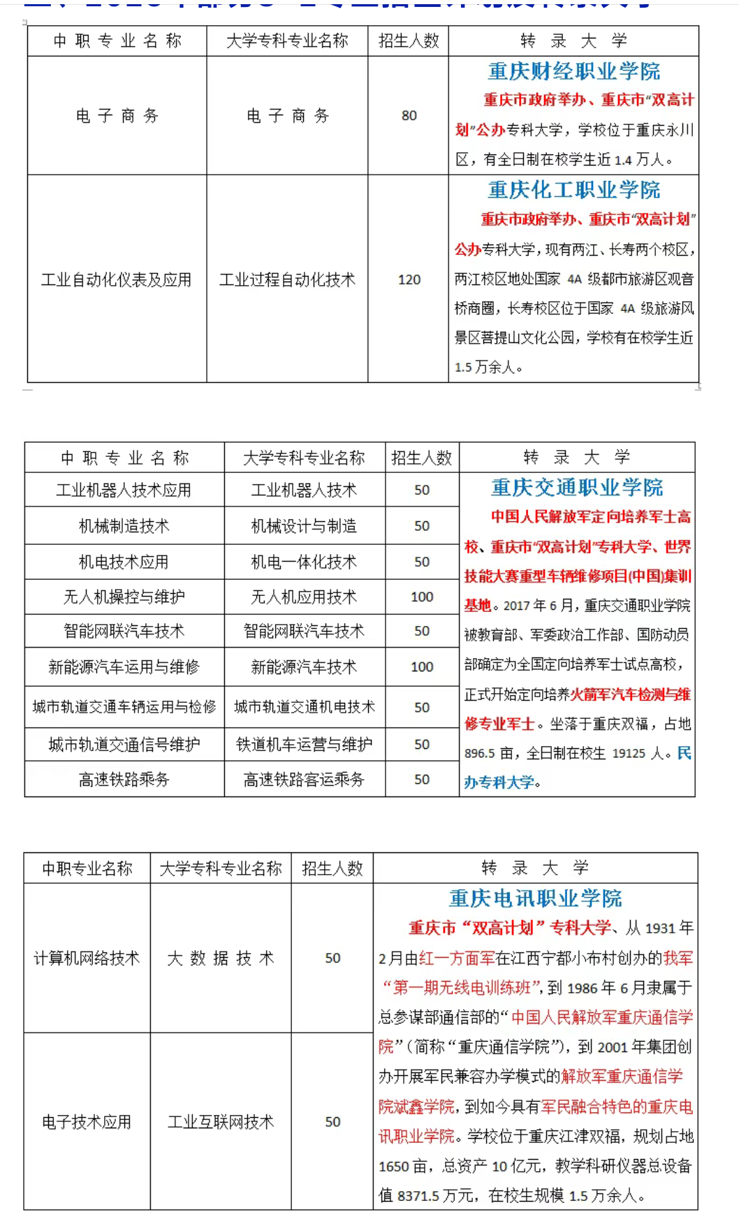
2、轨道交通类专业:铁道机车运用与维护、城市轨道交通机电技术等。



四川仪表工业学校先后投入 3000 余万元,建成轨道交通类专业校内教学实训基地,涵盖城市轨道交通车站设备运用、电气控制、车门结构与检修、车辆结构与运用、运营控制等专业实训室。基地配备数字化、智能化、网络化的轨道交通信号系统、屏蔽门控制系统、车站系统、车辆控制系统及虚拟仿真实训系统,既能满足学校轨道交通专业教学与企事业单位职工培训需求,也可与企业联合开展技术科研、专利开发、职业培训及技能鉴定等工作,形成集教学、培训、科研、服务于一体的复合型轨道交通综合技术研究中心。



四川仪表工业学校开设的铁道机车运用与维护、工业机器人技术等专业的师资力量、教学实施、教学成果都是一般中职学校难以比拟的。
七、收费标准

八、国家资助

九、报读须知
1、招生对象及条件:应往届初,高中毕业生,形象端正,无劣迹;身体健康,无色盲,色弱,无传染病,无纹身。男生身高不低于160cm,女生身高不低于153cm,(乘务员专业男生身高不低于170cm,女生身高不低于160cm),优秀学生可适当放宽。
2、新生准备好身份证原件及户口复印件到校办理入学。
3、报读高职专科(3+2)专业同学,需提供应初中届毕业证原件及区县教委加盖公章的中考成绩单。
2026年招生专业:
工业自动化仪表及应用、无人机操控与维护、城市轨道交通运营管理、新能源汽车运用与维修、汽车运用与维修、增材制造技术应用(3D打印)、电子商务、智慧健康养老服务、美发与形象设计;智能网联汽车技术、智能控制技术、工业机器人技术、工业过程自动化技术、机械设计与制造、大数据技术、工业互联网技术、无人机应用技术、新能源汽车技术、汽车检测与维修技术、城市轨道交通机电技术、铁道机车运用与维护、城市轨道交通运营管理、高速铁路客运乘务、大数据与会计、电子商务、社区康复、空中秉务、旅游管理、数字媒体技术等。
招生对象:应届、往届初三学生。
报名方式:线上报名、预约到校报名。
学校地址:重庆市北碚区北温泉松林坡65号(四川仪表工业学校,到校参观)。
2026年招生正在报名中,有意向的家长同学可以长按扫码下方添加曾老师微信,详细了解学校和专业或者预约到校参观。
想了解学校2026年春季招生简章请点击下方链接!!

微信号:zzyc316
曾老师:17726687595
