一键解锁全球智库行业报告→立即订阅

报告名称:2025具身机器人行业未来展望报告-从具身智能大脑、大模型进展及对应技术分析 
TOP
文末附报告原文下载方式
TOP
文末附报告原文下载方式
具身机器人行业蓄势待发:从技术演进到商业化落地的全景洞察
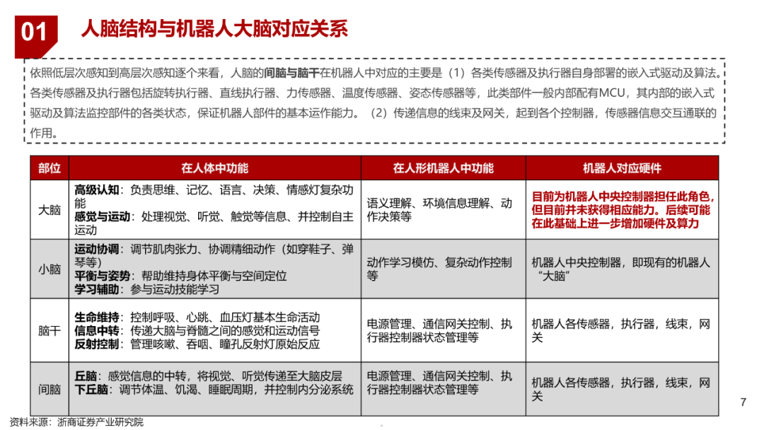
具身机器人行业正站在新的历史起点,从人脑结构拆解到机器人大脑构建,从英伟达的算力霸权到国内外大模型的竞速,具身机器人技术正沿着一条清晰的进化路径快速演进。人脑结构的深入拆解为机器人大脑的构建提供了绝佳的参照,英伟达凭借其强大的边缘计算平台Jetson系列,在机器人算力领域占据了主导地位。国内外厂商在大模型方面的进展,如银河通用的 GraspVLA、Figure AI 的 VLA 通用大模型、智元通用的 GO - 1 和英伟达的 GR00T N1 等,正不断推动具身智能走向新的高度。这些技术进步为具身机器人的商业化奠定了坚实基础,预示着一个智能机器人新时代的到来。
英伟达算力霸权与算法路线的多元化探索
数据采集与训练的技术难题与突破
数据采集是具身智能发展的关键环节,Sim2Real 和基于真实世界数据采集两种路线各有侧重。Sim2Real 通过仿真环境学习技能并迁移至现实世界,但存在仿真与现实差异的难题;基于真实世界数据采集则面临数据稀缺、成本高昂的困境。在训练方法上,模仿学习与强化学习相互补充。模仿学习通过观察和模仿专家行为快速学习策略,但泛化能力受限;强化学习则通过与环境交互学习未知策略,但需要大量探索和试错。国内外厂商在数据采集和训练上不断创新,如银河通用的 GraspVLA、Figure AI 的 VLA 通用大模型和智元通用的 GO - 1 等,均在一定程度上解决了数据采集和训练的难题。
国内外大模型的竞速与创新
国内外厂商在大模型领域的进展令人瞩目。银河通用的 GraspVLA 通过预训练和后训练相结合,掌握了泛化闭环抓取能力;Figure AI 的 VLA 通用大模型通过建立互补的系统,解决了视觉语言模型与机器人视觉运动策略之间的矛盾;智元通用的 GO - 1 提出了 ViLLA 架构,实现了通用场景感知、语言理解和动作执行的结合;英伟达的 GR00T N1 则通过双系统架构,提升了机器人在复杂环境中的操作能力。这些大模型的发布,不仅展示了各自的技术优势,也为具身机器人的未来发展提供了多种可能的方向。
L4 及 L5 具身智能应用的市场展望
具身机器人智能化分级及能力展望逐渐清晰。小鹏汽车董事长何小鹏提出机器人可分为五个智能等级,当前人形机器人产业正朝着 L3 级迈进,预计到 2026 年,具备 L3 初阶能力的人形机器人将进入适度规模的商业化量产阶段。L4 级具身智能预计 3 - 5 年内落地,主要以 B 端应用场景为主,如工业制造、商业服务等;L5 级具身智能则预计 5 - 10 年内落地,主要以 C 端应用场景为主,如家用机器人等。市场对于不同等级的具身机器人的期待和预测,为行业的发展提供了明确的方向和时间表。
遥操作与数据采集的商业化探索
在具身智能发展的关键阶段,遥操作技术及运动捕捉系统构成了现阶段技术研发的关键支撑体系。特斯拉通过遥操作技术加速了其 Optimus 人型机器人的训练,智元机器人则在上海建设了“数据采集工厂”,通过遥操作和数据采集推动具身智能的发展。此外,遥操作技术还为具身机器人的商业化提供了新的路径,如众包数采平台和远程雇员平台等模式,有望在短期内加速具身智能的商业化进程,同时为行业的长期发展奠定基础。













报告全文查阅下载:2025具身机器人行业未来展望报告-从具身智能大脑、大模型进展及对应技术分析
更多相关报告请在top行业报告首页输入简短关键词进行搜索
TOP
与10W+行业精英,一起打破信息茧房
在当下发展快速、竞争激烈的环境中,行业内卷不断加剧,人们为维持自身竞争力,必须深入了解行业动态与趋势。此时, Top 行业报告应运而生,期望能成为您在行业角逐中的得力智慧伙伴。
Top 行业报告是专为各界精英打造的前沿知识共享平台,服务对象涵盖企业家、公务人员、创业者、职场白领、产品经理、投研人士、大学生等群体。每年分享超 40000 份行业精华报告,其内容资源广泛,包括数百家研究机构、全球智库、行业组织、券商的中英文报告,全面的行业政策汇编以及名企方案等,旨在为您提供权威、及时、全面的行业报告,助力您在复杂多变的市场环境里轻松把握行业脉搏,精准捕捉商机。
在行业内卷的大环境下,Top 行业报告致力于成为各界精英的信息智库,可帮助企业家和决策者精准制定商业策略,让职场精英深度了解行业动态、洞察发展趋势,同时也能助力研究人员和学生获取宝贵数据与观点,加深对行业的认知。

TOP
TOP
免责申明:top行业报告收录的资料均系通过公开、合法渠道获得,资料版权归原撰写/发布机构所有,本公众号不对所涉及的版权问题承担任何法律责任;若版权方认为有侵权问题,请立即通知删除。TOP行业报告——全行业报告智库平台,分享有价值的行业研究报告,行业数据报告,行业分析报告,行业调研报告。
