目 录
一、行业定义
1.1 行业核心特征
1.2 行业市场发展历程
1.3 产业链结构分析
二、宏观环境PEST分析
2.1政治支持
2.2经济形式
2.3社会环境
2.4技术赋能
三、 行业市场规模与驱动因素
3.1行业市场规模分析
3.2行业市场驱动力因素分析
四、目标客群分析
4.1 目标客群画
4.2 目标客群供需分析
4.3 消费趋势
4.4 市场机会
五、行业竞争格局
5.1竞争主体分类
5.2 核心竞争分析
5.3 区域竞争格局
5.4行业准入壁垒与潜在风险
六、相关优秀案例分析
6.1案例一:山西锦波生物医药股份有限公司
6.2案例二:中控技术股份有限公司
七、行业发展趋势
7.1短期发展趋势
7.2中长期发展趋势
第一章、行业定义
传统制造业智能化转型是我国制造强国战略的核心抓手,也是推动工业经济从规模扩张向质量效益提升的关键路径。这一转型并非简单的设备更新或技术叠加,而是以新一代信息技术为核心驱动力,对制造业研发、生产、管理、服务全生命周期进行系统性重构的产业变革。它既承载着提升生产效率、降低运营成本、增强核心竞争力的现实目标,也肩负着培育新质生产力、构建现代化产业体系、实现制造业高端化、智能化、绿色化发展的长远使命。本章将从行业核心特征、发展历程与产业链结构三个维度,系统梳理传统制造业智能化转型的内涵边界、演进脉络与产业生态,为后续分析市场格局与竞争态势奠定基础。
1.1 行业核心特征
传统制造业智能化转型,核心就是用工业互联网、人工智能、物联网这些新一代信息技术,对企业从研发、生产,到内部管理、对外服务的整个链条,做全面的数字化升级和智能化重构。传统制造业智能化转型的最终目的很明确,是要提升生产效率、降低运营成本、优化产品质量,同时加快对市场变化的响应速度,让整个制造业从过去一味追求规模扩大,转向更看重质量和效益的高质量发展。更直白就是给传统制造业工厂装上智能的“大脑”和联动的“神经”,把原来全靠人操作、靠老师傅经验把控的各个环节,变成由数据来指导、由机器自主优化的模式。最终企业不只是能顺利完成生产,更能做到成本更低、速度更快、品质更稳,还能依托智能化找到新的业务方向,拓展新的赚钱渠道。
图表1:传统制造业智能化转型的核心特征

1.2 行业市场发展历程
传统制造业智能化转型的发展历程可划分为三个阶段,整体呈现“技术铺垫 - 政策引领 - 深度融合”的演进脉络,各阶主要是围绕技术应用、政策支持、产业基础形成差异化发展特征。
1.第一阶段:20世纪80年代 - 2010年
当时中国传统制造业以技术引进与基础铺垫为核心主线,开启智能化转型的早期实践。20世纪80年代,伴随改革开放纵深推进,国内制造企业主动引入国外先进自动化设备与机器人技术。沈阳一机床厂引进德国自动化生产线,核心是集成化数控柔性制造技术,以数控系统、自动换刀与上下料、闭环精密控制为关键,替代传统手工与半机械加工模式。它实现了多工序连续自动化作业,大幅提升加工精度与生产效率,成为我国机床行业从传统制造迈向现代自动化、精密化生产的标志性技术突破。
图表2:沈阳第一机床厂1993年生产的C2640.8型立式八轴自动车床

图源:人民网 拍摄于中国工业博物馆
21世纪初,信息技术与制造业的初步融合加速,数控机床、工业机器人等自动化装备成为发展重点,离散制造领域凭借技术适配性,自动化改造进程显著快于流程制造领域。2008年前后,“工业4.0”概念传入国内,倒逼部分头部制造企业启动信息化改造,制造执行系统(MES) 、企业资源计划(ERP)等基础信息化系统逐步落地,为后续数字化、智能化升级构建了核心技术底座。
2.第二阶段:2011-2020年
智能化转型从企业自发探索上升为国家战略,形成政策引导、试点引领、技术迭代的多元发展格局。2015年《中国制造2025》的出台,明确将智能化、绿色化、服务化作为制造业转型核心方向,首次从国家层面划定智能化转型的发展路径与目标。2016至2020年间,《智能制造发展规划(2016-2020年)》等配套政策密集落地,通过试点示范项目培育行业标杆,累计推进超500个智能制造试点示范项目,带动相关领域投资规模突破。此阶段技术与装备产业化进程加速,工业机器人、自动导引车(AGV) 、工业互联网平台等核心产品快速迭代。
图表3:2019-2020年中国智能制造能力成熟度水平

2020 年我国智能制造能力成熟度水平,相比较于比2019 年已有明显提升,二级成熟度企业占比的小幅增长,也反映出越来越多的企业开始具备规范的数字化基础。同时,三级和四级及以上的企业占比也有所扩大,这表明产业整体正从基础能力建设向深化应用阶段过渡,为后续规模化应用智能制造技术、实现产业升级奠定了坚实的产业基础。
3.第三阶段:2021年-至今
在此时期智能制造进入技术深度融合、全流程渗透、生态化发展的新阶段,成为制造强国战略的核心支撑。“十四五”时期,《“十四五”智能制造发展规划》明确量化目标,提出推动70%以上规模以上制造业企业基本实现数字化网络化,倒逼行业加速转型。人工智能、5G、大数据、云计算等新一代信息技术与制造业全链条深度融合,智能工厂、黑灯工厂、柔性生产线等新型生产模式持续涌现,AI技术在质量在线管控、供应链智能调度、生产工艺优化等场景实现规模化落地。企业转型重心从单点技术应用转向全流程智能化协同,工业大模型、数字孪生、边缘计算等前沿技术加速商业化落地,推动制造业向高端化、智能化、绿色化协同发展,产业生态体系日趋完善。
图表4:传统制造业智能化转型市场发展历程

1.3 产业链结构分析
传统制造业智能化转型的产业生态链,上游基础层以AI芯片、传感器、工业操作系统、数据库等软硬件为核心,英伟达、华为、SAP等企业提供算力、感知与数据底座,决定了产业自主可控性与成本结构。中游技术与装备层通过数字孪生、工业大模型、工业机器人、系统集成等技术与服务,由西门子、发那科、汇川技术等企业封装为可落地的工具、装备和解决方案,大幅降低企业转型门槛。下游应用层则面向汽车、3C电子、钢铁、医药等行业,以智能车间、智能工厂为落地形态,特斯拉、海尔、宝武钢铁等企业将柔性制造、AI质检等技术转化为实际生产价值,同时场景需求又反向驱动中上游技术迭代。配套设施层则通过政策支持、金融服务、人才培训与标准制定,由政府部门、产业基金、高校科研机构等主体构建生态保障体系,降低转型风险,推动全产业链协同发展,共同构成了从技术供给到需求牵引的闭环,助力传统制造业向高效、柔性、智能方向升级。
图表5:行业产业链核心架构

此外,在专机细分领域,专机作为中游技术与装备层的重要组成部分,聚焦特定行业或场景的定制化生产需求,核心产品包括专用数控机床、定制化工业机器人、行业专属智能检测设备等。代表企业有沈阳机床(专用加工机床)、埃斯顿(定制化工业机器人)等。其核心价值在于针对汽车零部件加工、精密电子元件制造、特种材料成型等细分场景,提供 “精准适配 + 高效生产” 的定制化装备解决方案,弥补通用智能装备在细分场景的适配不足,成为连接中游通用技术与下游特定场景的关键纽带,尤其适配中小制造企业的轻量化转型需求,以及龙头企业全流程智能化中的细分环节升级需求。
第二章、PEST宏观环境分析
当前,传统制造业智能化转型正处在“政策强引导、经济稳支撑、社会强驱动、技术快迭代”的良性宏观环境之中。 政策层面,政治导向清晰有力,政策闭环持续完善,资金扶持与标准建设双轮并行,为转型筑牢制度与资源保障。经济层面,产业投资稳步增长,消费与对外贸易双向拉动,智能化转型的经济效益逐步显现,形成强劲的内生动力。社会层面,人口结构持续变化,消费理念不断升级,共同倒逼产业提质增效,全社会崇尚创新、鼓励变革的氛围日益浓厚。技术层面,核心技术加速突破,与各类应用场景深度融合,产业数字化、智能化基础不断夯实。多维度协同发力,共同为制造业智能化转型,提供了全方位的保障与前所未有的广阔空间。
2.1政治支持
2026年伊始,国家及地方密集出台政策,构建起全链条、多层次的“人工智能+制造”融合发展支撑体系,从战略、资金、标准生态三方面形成合力,推动智能化转型从“全面推进”向“深度融合”迈进。
顶层战略持续加码,形成完整闭环。国家层面搭建“战略引导-路径规划-落地执行”的政策框架,从《中国制造2025》奠定转型基础,到《“十四五”智能制造发展规划》明确量化目标,再到2026年《“人工智能+制造”专项行动实施意见》聚焦深度融合,政策覆盖研发设计、生产制造、仓储物流、售后服务全生命周期,重点定向汽车、装备、电子、化工等传统制造业细分领域,为企业转型指明清晰方向。
资金扶持力度强劲,降低转型成本。国家设立智能制造专项基金,对试点示范项目给予补贴。地方政府同步配套同比例资金,部分地区推出智能装备采购补贴及“以旧换新”政策,叠加企业上云资助、专项债等工具,形成全方位资金支持体系,有效缓解企业转型资金压力。
标准与生态协同推进,树立行业标杆。政策推动工业数据治理、流通体系完善,培育专业化智能化解决方案供应商,通过“揭榜挂帅”“试点示范”模式打造行业样板。截至2020年已累计推进超500个智能制造试点示范项目,带动相关投资突破1.2万亿元,形成“龙头引领、中小企业跟进”的协同转型生态,加速行业整体升级。
图表6:近年传统制造业智能化转型的相关国家政策整理

文件来源:中国工业和信息化部官方网站及相关政策文件
2.2经济形式
宏观经济稳中向好,产业投资、消费贸易形成双轮驱动格局,高技术制造业快速增长,智能制造的经济效益持续凸显,为传统制造业智能化转型提供坚实的经济基础与市场动力。
产业投资稳步增长,筑牢发展根基。国家统计局2026年1月19日数据显示,2025年全国规模以上工业增加值比上年增长5.9%,保持较快增长态势,增速较上年加快0.1个百分点,工业生产的稳定扩张为智能化转型提供了广阔场景与市场空间。其中,高技术制造业增长势头尤为强劲,2025年规模以上高技术制造业增加值同比增长9.4%,增速较上年加快0.5个百分点,创下2022年以来新高,对全部规模以上工业增速的贡献率达26.1%,较上年提高1.7个百分点,其增速远超传统制造业平均水平,凸显智能化转型带动的技术升级与产业迭代效应。
图表7:规模以上工业增加值同比增长速度图

与贸易双轮驱动,倒逼模式升级。国内消费结构升级,用户需求趋向多样化、定制化,推动传统制造从规模化生产转向柔性制造,适配市场需求变化。国际市场上,机电产品出口占我国出口总值的60.5%,智能产品出口增速领先,同时绿色贸易壁垒兴起,倒逼企业推动智能化与绿色化深度融合,以突破贸易壁垒、提升国际竞争力。
转型效益持续凸显,形成良性循环。智能制造带动企业利润率稳步攀升,设备更新、技术改造成为制造业投资核心亮点。数字孪生、工业机器人等技术的规模化应用,进一步提升了生产效率与产品竞争力,促使企业形成“投资-效益-再投资”的良性循环,加速智能化转型进程。
2.3社会环境
人口结构变化、绿色消费理念普及及转型认知深化,从需求端倒逼传统制造业加速智能化转型,全社会形成浓厚的创新氛围,为转型提供强大的社会推动力。
人口结构驱动转型,缓解用工压力。我国人口红利渐失,老龄化问题突出,劳动年龄人口占比持续下降,传统制造业“用工难”问题加剧,一线操作、高温高风险岗位劳动力缺口年均扩大5%以上。劳动力成本持续上升,倒逼企业通过自动化改造替代人工,工业机器人成为核心解决方案。2025年我国工业机器人产量达55.6万套,机器人密度325台/万人,远超全球平均水平,自动化替代进程持续加快。
图表8:中国工业机器人销量变化

绿色消费理念普及,引领转型方向。社会层面绿色环保呼声高涨,健康消费理念转变,民众对制造企业的环保责任期待显著提升。传统高污染业态面临严峻转型压力,绿色高品质制造成为行业共识,推动企业通过智能化技术优化能耗、减少污染物排放,实现“智能+绿色”协同升级。
转型认知深化,激发创新活力。“智能制造”“新质生产力”理念广泛传播,企业转型积极性显著提升,既带来产业竞争冲击,更激发技术创新与模式创新活力。同时,消费者对产品质量追溯、个性化设计、售后服务的要求不断升级,倒逼企业从“生产导向”转向“需求导向”,加速智能化转型以适配市场需求。
2.4技术赋能
我国智能制造核心技术加速迭代,应用场景全面渗透,产业体系不断完善,从基础层、技术装备层到应用层形成协同发展格局,技术落地门槛持续降低,为制造业智能化转型提供坚实的技术支撑。
核心技术加速迭代,支撑能力提升。我国智能制造技术研发虽起步晚但发展迅猛,国家研发投入力度持续加大,已形成完善的机器人、智能制造装备产业体系。大数据、人工智能、物联网、5G、边缘计算、数字孪生等核心技术逐渐成熟,为制造业研发设计、生产制造、仓储物流等全流程智能化提供了坚实的技术支撑。
应用场景全面渗透,转型效能提升。基于工业场景的智能化技术应用案例持续增多,2025年我国工业企业应用大模型及智能体的比例达47.5%,生成式AI在工艺设计中的应用率预计达45%,可缩短研发周期25%以上。技术应用从单点突破转向全流程协同,广泛覆盖质量在线管控、供应链智能调度、设备预测性维护等核心场景,转型效能持续释放。
产业基础不断夯实,生态体系完善。上游AI芯片、传感器、工业操作系统等核心部件自主化能力持续提升,打破对外依赖。中游工业互联网平台、工业大模型、柔性生产线等产品快速迭代,适配多样化转型需求。下游智能工厂、黑灯工厂等新型生产模式持续涌现,形成“基础层-技术装备层-应用层”协同发展的产业体系,技术落地门槛不断降低,推动智能化转型向中小企业下沉。
图表9:传统制造业工厂转型智能化建设

传统制造业工厂智能化建设的四级进阶体系,从基础级的“数字化改造、网络化连接”,到先进级的“数字化转型、网络化协同”,再到卓越级的“数字化转型、网络化协同、智能化升级”,最终到领航级的“数字化转型、网络化协同、智能化变革”。由此可见,我国制造业智能化转型已形成金字塔式梯队格局,多数企业仍处在基础向先进、卓越迈进的阶段,具备规模化推广的广阔空间.而少数领航企业则承担着技术突破与模式创新的先锋角色,为行业整体升级提供标杆与方向,这一结构既体现了转型的扎实基础,也预示着未来向更高阶智能化迈进的巨大潜力。
第三章、行业市场规模与驱动因素
市场规模是行业发展潜力的直观体现,供需格局反映资源配置的效率与差异,而驱动因素与潜在风险则共同决定行业增长的可持续性。对于传统制造业智能化转型而言,把握市场规模的体量与结构、厘清供需两端的核心诉求、明确转型的核心动力与潜在挑战,是企业制定战略、政府出台政策的重要依据。
3.1行业市场规模分析
1. 行业规模现状
我国制造业作为工业核心支柱,市场基础极为庞大,从单位数量与营收规模两大维度均呈现稳健增长态势,为智能化转型筑牢坚实基础。从单位数量来看,工业、制造业法人单位数及规上主体规模持续扩容。2020-2025 年,工业法人单位数从 405.1 万个增长至 460 万个,制造业法人单位数从 384.7 万个增长至 440 万个,2022 年达到峰值 453 万个。
图表10:工业和制造业法人单位数整体情况

规上工业单位数从 38.9 万个增长至 52 万个,规上制造业单位数从 37.3 万个增长至 48.9 万个,规上主体占整体制造业法人单位数比例虽维持在 10% 左右,但绝对规模稳步提升,成为行业转型的核心引领力量。
图表11:规上工业和规上制造业法人单位数整体情况

从营收规模来看,规上工业、制造业营收总量持续攀升,成为拉动经济增长的核心引擎。2020-2025 年,规上工业营收总计从 108.4 万亿元增长至 139.2 万亿元,规上制造业营收总计从 96.2 万亿元增长至 121.1 万亿元,2024 年规上工业营收达 137.8 万亿元、规上制造业营收达 119.2 万亿元,制造业营收长期稳定占规上工业营收 86% 以上,是工业经济的核心组成部分。
图表12:规上工业和规上制造业企业营收情况

从区域结构来看,行业呈现显著的集聚效应,广东、江苏、浙江、山东四大省份构成制造业核心阵地。这些省份不仅产业规模大、发展质量高,更因产业集群密集形成旺盛的转型需求,叠加地方政府针对性的政策支持,成为智能化转型供需匹配的核心示范区,项目优先布局这些区域,可依托产业集群的协同效应降低落地成本,同时享受专项补贴红利,提升投资回报率。
图表13:部分省份相关重要政策

2. 市场分散度特征
我国制造业市场呈现 “企业多、大企业少” 的极度分散特征,超八成市场主体为中小微规模,这一格局直接导致行业需求呈现分层差异。近五年规上制造业法人单位数占整体制造业法人单位数的比例始终维持在 10%左右,2023年这一比例为 11.4%,意味着超八成制造业企业为中小微规模。
从2020-2025 年制造业法人单位数始终维持在 380 万个以上,2023 年达 404.9 万个,而同期规上制造业单位数仅从 37.3 万个增长至 48.9 万个,规上主体占比稳定在 10%-12% 区间,意味着超八成制造业企业为中小微规模。
图表14:制造业和规上制造业企业情况

这种分散化格局直接导致需求分层,中小微企业的核心诉求是 “低成本、轻量化、快速落地”,无需全流程智能化改造,更关注单点场景的快速见效,对价格敏感度高,偏好SaaS 化服务或模块化解决方案。而龙头企业则聚焦 “全流程智能化协同”,需求覆盖研发、生产、供应链、服务全链条,重视技术自主可控与生态协同,愿意投入高额资金打造智能工厂、黑灯工厂,追求长期效益与行业标杆地位。
3.行业市场规模预测
结合政策导向、技术渗透与企业需求节奏,预计 2026-2028 年我国制造业智能化转型市场保持15%-18% 年均复合增速,规模持续扩容,结构向高质量、全链条升级。
图表15:2020-2028年传统制造业智能化转型市场规模预测及同比增速

2020-2028年,我国传统制造业智能化转型市场规模从1.78万亿元增长至5.72万亿元,9年间规模扩大约3.2倍,年均复合增速约15.5%,展现出强劲增长动能,是制造业高质量发展的核心增量赛道。行业增长节奏稳健,实际增速与预测增速均稳定在13%-18%区间,未出现剧烈波动,体现出政策、技术、需求等多因素协同支撑下的较强可持续性,未发生短期过热或透支现象2025年后市场仍保持15%以上年均增速,2028年规模接近6万亿元,预示着在政策持续加码、技术成熟度提升、企业降本增效需求强化的背景下,行业仍处于成长黄金期,中长期增长天花板尚未触及。同时,当前行业仍处于从头部企业向中小微企业、从核心环节向全流程渗透的阶段,未来随着轻量化方案普及、国产化成本下降,市场渗透度将进一步提升,为规模持续增长提供充足动力。
3.2行业市场驱动力因素分析
行业发展受政策、需求、产业基础、市场环境四大因素协同驱动,国家战略与地方配套形成政策合力,产业链协同与企业内生诉求构成需求拉力,技术成熟与区域集群提供基础支撑,消费升级与国际竞争形成外部倒逼,共同推动智能化转型持续深化。
1.政策驱动
国家层面搭建 “战略引导 - 路径规划 - 落地执行” 的完整政策闭环,从《中国制造 2025》到《“十四五” 智能制造发展规划》,再到 2026 年《“人工智能 + 制造” 专项行动实施意见》,政策覆盖全生命周期,定向支持汽车、电子、化工等细分领域。地方政府形成差异化支持体系,广东聚焦产业集群与链主企业协同,江苏侧重产业链短板补齐与研发费用减免,浙江推进产业协同和数字化服务体系建设,山东强化中试平台与税收优惠,这些省份产业集群密集,转型需求更旺盛,项目优先布局可享受补贴红利,政策红利与市场需求形成共振。
2.需求驱动
产业链上下游协同需求已成为制造业智能化转型的核心驱动力,73.3%的转型企业将上下游数字化要求视为首要推动因素,在制造业分工日趋细化的背景下,数据贯通与流程协同成为产业链高效运转的关键,倒逼企业加快打破“数据孤岛”,而55.6%的企业认为跨系统数据孤岛问题直接导致决策延迟,进一步凸显了全链条数字化改造的迫切性。与此同时,企业内生的降本增效诉求构成转型核心动力,84.4%的转型企业将运营成本优化列为首要期望,75.6%的企业关注端到端流程打通,71.1%的企业希望通过数据驱动提升决策质量,在当前制造业劳动力成本持续上升、市场竞争不断加剧的压力下,传统生产模式已难以满足柔性生产与快速响应市场的需求,而智能化转型借助自动化设备替代、生产流程优化、供应链可视化等手段,能够有效破解上述发展痛点,成为企业提升核心竞争力的必然选择。
图表16:传统制造企业转型驱动期望与主要因素

3.产业基础驱动
新一代信息技术的成熟与广泛应用为制造业智能化转型筑牢了技术底座,工业互联网、人工智能、物联网、5G等技术与制造业全流程深度融合,工业机器人、数字孪生、工业大模型等核心产品快速迭代,有效降低了转型技术门槛,同时上游AI芯片、传感器、工业操作系统等核心部件自主化水平持续提升,中游工业互联网平台、柔性生产线等解决方案日趋丰富,下游智能工厂、黑灯工厂等应用场景不断涌现,已形成“基础层—技术装备层—应用层”协同发展的完整产业体系。而以广东、江苏、浙江、山东为代表的制造业大省积极打造先进制造及中小企业特色产业集群,通过共享工业互联网平台、开展协同转型试点等方式实现产业链上下游数据互通与资源共享,既为智能化转型提供了规模化应用场景,又依托龙头标杆企业的示范效应带动中小企业同步推进转型,加速了转型扩散效应,形成“集群带动、整体跃升”的良好发展态势。
4.市场环境驱动
国内消费结构升级持续推动生产模式变革,居民消费需求日趋多样化、定制化与高品质化,传统规模化、标准化生产已难以适配市场变化,柔性制造与个性化定制成为行业发展新方向,而智能化转型依托柔性生产线、智能排产系统等技术,可快速响应多品种、小批量需求,助力企业把握消费升级红利。与此同时,国际市场竞争加剧与贸易规则不断升级,在我国机电产品出口占比稳步提升的同时,也面临愈发严苛的绿色贸易壁垒与技术标准约束,智能化与绿色化深度融合成为突破壁垒的重要路径,通过能源管理、低碳流程优化等手段可有效降本减耗、提升产品国际竞争力,叠加国际数字化商业模式带来的外部冲击,共同倒逼国内制造企业加快智能化转型步伐,以应对全球竞争挑战。
第四章、目标客群分析
我国传统制造业智能化转型的目标客群整体呈现规模分层清晰、行业属性鲜明、区域集聚突出、需求差异显著的核心特征。在全国超400万家制造业法人单位中,规上企业与中小微企业形成数量与能力的显著分野,流程制造与离散制造因生产特性走向不同改造路径,东部沿海与中西部地区呈现梯度化需求节奏。整体客群以规模以上制造企业为转型核心引领力量,以数量占绝对主体的中小微企业为增量市场与长尾市场,按照企业规模、所属行业、区域布局三大维度可划分为多类细分群体。不同客群在转型预算、改造深度、落地场景、实施周期、付费模式、风险承受能力上存在明显分化,整体形成“龙头标杆引领、中型企业提质增效、中小微轻量化破局”的金字塔型客群结构,为智能化解决方案提供商、设备厂商、系统集成商提供了分层切入、精准服务、梯度拓展的广阔市场空间。
4.1 目标客群画像
行业目标客群以国内各类制造型企业为唯一核心服务对象,不直接面向个人消费者,所有需求均围绕生产经营、降本增效、合规达标、市场竞争展开。按照企业规模、行业属性、区域布局三个最具商业价值的维度,可将目标客群划分为特征清晰、需求可落地的细分画像。
1. 按企业规模划分
我国制造业企业按规模可划分为龙头、中型、中小微三大层级,形成需求差异显著的客群结构。龙头制造企业为规上头部、链主及上市公司,年营收百亿至千亿级,具备独立数字化团队与亿元级专项预算,聚焦集团管控、全球供应链协同与行业标准引领,重视技术自主可控与数据安全。中型制造企业以专精特新与区域龙头为主,年营收1亿—100亿元,拥有基础信息化与自动化布局,预算稳定、决策高效,以核心工段改造实现提质增效,追求高ROI与可量化成果。中小微制造企业数量占比超88%,年营收低于1亿元,普遍资金、IT与人才不足,转型以低成本、轻量化、快速落地为核心,优先通过单点场景改造解决用工、质检、设备监控等紧迫问题,对投入与回本周期高度敏感。
图表17:按企业规模划分目标客群

2. 按行业属性划分
传统制造业智能化转型目标客群划,以生产流程特征分为流程制造企业与离散制造企业两大类型。流程制造企业以化工、钢铁、医药等为代表,生产呈现连续化、管道化、高温高压及安全合规要求严苛等特点,智能化转型聚焦稳定生产管控、能耗优化、安全监控与环保达标,核心需求为分布式控制系统(DCS)、先进过程控制(APC)等,改造以“稳、准、连续、合规”为导向。离散制造企业以汽车及零部件、3C电子、装备机械等为代表,生产呈现多工序、多品种、小批量、离散装配及换线频繁等特点,智能化转型聚焦柔性生产、快速换模、AI质检与供应链协同,核心需求为工业机器人、AGV、数字孪生等,改造以“快、柔、精、高效”为导向,两类客群需求场景高度分化、技术路径针对性极强,共同构成了传统制造业智能化转型的核心需求市场。
图表18:按行业属性划分目标客群

4.2 目标客群供需分析
我国传统制造业智能化转型市场整体呈现供给分层、需求分级、区域错位、场景错配的复杂格局。供给端已形成从基础硬件、软件系统到集成服务、全栈解决方案的完整体系;需求端则按照企业规模呈现“全流程智能化—重点环节升级—单点场景改造”三级清晰诉求。供需匹配度直接决定项目落地成功率、客户满意度与商业可持续性,也是服务商制定产品、定价、渠道与服务策略的核心依据。
1. 需求端核心特征
传统制造业智能化转型需求端呈现龙头企业、中型企业、中小微企业三层清晰分化的核心特征,龙头企业聚焦数据孤岛与自主可控痛点,以全链条数字化、智能工厂为目标,高预算、长周期,偏好定制化私有化部署,决策看重长期价值与技术自主可控;中型企业围绕效率、质量与成本痛点,聚焦关键工段升级与局部数字化,中等预算与周期,偏好模块化分步实施,决策核心为清晰ROI与快速见效。中小微企业受资金、用工与IT能力约束,以单点降本、轻量化替代人工为目标,低预算、短周期,偏好SaaS订阅与单点自动化,决策关注低成本、易操作与快速可用,三类客群共同构成了行业多层次、差异化的需求市场格局。
图表19: 行业需求端核心特征分析

2. 供给端能力匹配
我国制造业智能化转型市场供给端呈现高端、中端、基础三级分层格局:高端供给由国际工业巨头与国内头部科技企业组成,面向龙头企业提供高壁垒、重交付、高价格的全流程定制化解决方案,主打大型智能工厂与集团级平台项目;中端供给以本土系统集成商、行业专精特新及垂直服务商为主,面向中型企业提供场景化、模块化、高性价比的方案,深耕行业工艺、交付灵活,聚焦核心工段与局部数字化升级;基础供给由自动化设备厂商、SaaS提供商与小型集成商构成,面向海量中小微企业提供轻量化、标准化、易部署、低成本的软硬件工具,以开箱即用、普惠化、规模化复制为核心模式。
图表20: 行业供给端分层能力匹配图

3. 供需核心矛盾
当前市场供需两端仍存在显著结构性矛盾,既制约转型速度,也孕育巨大商业机会:高端供给相对过剩与中小微轻量化供给不足并存,大量服务商扎堆头部项目,而海量中小微需求得不到满足。高度定制化需求与标准化产品复用率低并存,导致项目周期长、成本高、难以规模化扩张。企业长期价值需求与短期回本压力并存,龙头看重战略布局,中小微只关注当期收益,服务商难以用单一模式覆盖全市场。区域供给资源集中与下沉市场服务能力不足并存,核心城市服务商密集,三四线城市及县域缺乏专业服务力量。
4.3 消费趋势
伴随市场成熟、技术下沉与企业认知提升,目标客群的采购行为与消费偏好正在发生系统性转变,整体呈现务实化、轻量化、服务化、生态化、自主化五大趋势,从过去“买设备、买系统”转向“买效果、买服务、买保障、买收益”,消费决策更理性、更聚焦价值。
图表21: 传统制造业智能化转型五大消费趋势图

4.4 市场机会
传统制造业智能化转型存在四大核心机会:一是中小微企业轻量化普惠改造,这类企业占比超88%,是未被充分满足的增量市场,可通过低成本、快部署的轻量化产品实现规模化覆盖。二是流程工业安全节能与合规升级,化工、钢铁等高耗能强监管行业在政策驱动下,对先进过程控制、安全监测等垂直解决方案需求迫切,具备高客单价与稳定现金流特征。三是离散制造柔性生产与供应链协同,汽车、3C电子等行业在定制化订单压力下,对柔性产线、数字孪生等需求旺盛,技术替代与场景拓展空间巨大。四是核心区域产业集群一站式服务,粤苏浙鲁等集群区需求集中,提供全链条服务可提升客单价与留存,形成区域壁垒。
图表22: 传统制造业智能化转型行业四大市场机会分析图

第五章、行业竞争格局
我国传统制造业智能化转型的行业竞争格局,核心呈现 “多阵营共存、多维竞争聚焦、区域集聚明显” 三大特征。不同层级市场参与者依托自身资源禀赋形成差异化定位,头部企业主导中高端市场,中小企业瓜分长尾需求,核心竞争围绕技术自主可控、场景适配性、产业链协同能力展开,且竞争主体、竞争维度、市场集中度与区域布局相互联动,共同构成完整的竞争生态。
5.1竞争主体分类
行业竞争主体划分为四大阵营,各阵营基于技术、资源、场景优势定位不同市场,形成互补与竞争并存的格局。
图表23:制造智能化转型行业竞争主体分类图

5.2 核心竞争分析
行业竞争已从单一产品竞争转向“技术-场景-生态”多维深度联动的竞争格局,各维度既形成独立且坚固的竞争壁垒,又通过相互赋能,共同决定企业的市场占位与长期增长潜力。智能化转型不仅是技术层面的革新,更是企业提升核心竞争力、实现可持续发展的关键路径。以下从技术竞争、场景竞争、生态竞争三个维度,对传统制造业智能化转型的核心竞争进行深入剖析。
1. 技术竞争
技术竞争的核心是全链条自主化突破,这一维度直接呼应行业竞争四大主体的技术禀赋差异,国际巨头垄断基础层核心技术,本土企业在技术装备层和应用层实现突围,新进入者则因高研发门槛难以入局。
基础层作为技术底座:“卡脖子” 领域仍由国际巨头主导,英伟达 FPGA 芯片在工业场景市占率超 60%,凭借技术垄断占据算力供给主导权。本土企业加速突破,华为昇腾工业芯片通过工业场景算力优化,研华工业操作系统依托本土化兼容性优势,市占率分别提升至 8%、12%,逐步减少对进口产品的依赖。
图表24:国产芯片产业市值TOP10企业

技术装备层作为核心载体:自主研发与场景适配能力并重。国际巨头如发那科、ABB 凭借先发技术积累,全球市占率合计达 45%。本土龙头汇川技术、埃斯顿通过自主研发核心算法,结合国内生产流程定制化改造,国内市场份额已超 30%,实现 “技术替代 + 场景适配” 双重突破。数字孪生、工业大模型领域,中控技术 TPT 时序大模型、华为云盘古工业大模型依托本土海量场景数据快速迭代,进一步缩小技术代差。
应用层作为价值落地端:场景适配能力成为本土企业的核心优势。因更熟悉国内企业的流程痛点、管理习惯及政策合规要求,本土企业解决方案落地成功率较国际品牌高 15%-20%,这一优势本质是技术自主化后结合本土场景的二次创新,例如适配中小微企业操作习惯的简化版系统。
2. 场景竞争
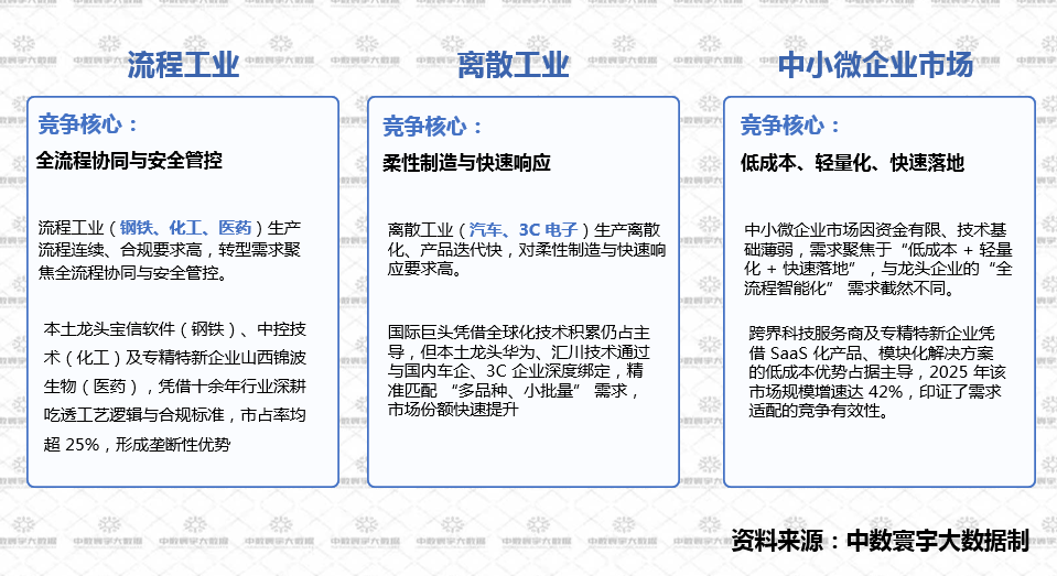
场景竞争的核心是 “市场结构与行业特性匹配”,当前,我国制造业呈现出显著的市场分散化特征,“超八成制造业企业为中小微企业”,且不同行业间工艺差异较大,由此形成了分层化的市场需求。在此背景下,三大阵营的市场定位恰好与这一需求分层实现了高度适配。
图表25:行业场景竞争三大阵营分类图

3. 生态竞争
生态竞争的核心是整合上下游资源,降低交付成本、放大核心优势,这一维度是头部企业巩固市场地位的关键,更成为拉开与中小参与者差距的重要分水岭。
国际巨头以技术为核心构建全球化生态:西门子围绕 “Digital Twin” (数字孪生) 整合全球 5000 余家硬件供应商、软件开发商,形成 “技术输出 - 产品适配 - 服务落地” 全链条协同,凭借规模效应降低单个项目成本,巩固中高端市场优势。
本土龙头以场景为锚点构建本土化生态:华为 “工业互联网生态” 接入超 2 万家企业,覆盖芯片、设备、应用全链条,通过统一数据标准解决技术适配难题;宝信软件联合钢铁行业上下游构建 “钢铁智能制造联盟”,占据 70% 以上行业项目资源,本质是通过生态放大场景深耕优势。
无论是国际巨头以技术为核心的全球化生态布局,还是本土龙头以场景为依托的本土化生态建设,随着行业竞争的日益激烈,构建具有竞争力的生态系统将成为企业实现可持续发展的关键战略选择。
5.3 区域竞争格局
传统制造业智能化转型的行业竞争格局与制造业产业集群的地理分布紧密相连,整体呈现出“东部沿海领跑、中西部跟进”的鲜明区域特征。这一格局的形成有着深刻的内在逻辑:核心区域凭借其独特的资源优势,吸引了国际巨头的区域总部、本土龙头企业纷纷入驻,同时形成了密集的产业集群。这些区域智能化转型的市场需求极为旺盛,且政府在政策层面给予了大力支持,从而成为中高端市场竞争的核心战场。相比之下,中西部地区作为制造业转移的重要承接区域,企业构成以中小微企业为主,它们更倾向于聚焦轻量化的智能化解决方案,竞争门槛相对较低。
1. 核心区域竞争优势
图26:行业核心区域竞争优势

2. 区域竞争格局核心特征
核心区域凭借 “产业集群 + 政策支持 + 技术生态” 三重优势,占据全国 88% 的中高端市场份额;中西部地区依托成本优势,成为中小微企业轻量化转型的主要市场,区域间形成 “高端引领、中端互补、低端普惠” 的竞争格局,与四大阵营的市场定位、多维竞争逻辑形成完美呼应。
5.4行业准入壁垒与潜在风险
传统制造业智能化转型行业的高门槛与多维度风险,源于技术体系的复杂性、产业生态的成熟度、市场需求的特殊性及外部环境的不确定性,不仅对新进入者构成严峻挑战,即使是行业内企业也需持续应对动态变化的风险因素,具体可从进入难度的深层壁垒与潜在风险的多元维度展开分析。
1.准入壁垒
传统制造业智能化转型的高门槛,源于技术、资金、生态、人才的多重约束,既对新进入者形成严峻挑战,也要求行业内企业动态应对,具体如下:
图表27: 行业准入四类壁垒分析图

2. 潜在风险
潜在风险呈现技术、市场、政策与合规、运营、绿色转型多维度交织发酵态势,各维度风险相互关联、动态演变,具体如下:
图表28: 行业潜在的四大风险分析图

第六章、相关优秀案例分析
案例是理论与实践的桥梁,优秀的转型案例能够直观展现行业发展的核心逻辑、技术落地的关键路径与价值创造的实际成效。传统制造业智能化转型覆盖不同产业链环节、不同行业场景,案例的多样性与典型性对行业实践具有重要参考意义。
6.1案例一:山西锦波生物医药股份有限公司
山西锦波生物医药股份有限公司作为产业链下游应用层的场景落地者与垂直行业定制化解决方案提供者,聚焦生物医药行业研发与生产脱节、质量追溯不足等核心痛点,通过自研 “AI 胶原智脑系统” 搭建覆盖 “研发 — 生产 — 销售” 全链条的数字化平台,实现企业全生命周期智能管理,达成降本增效、合规达标与生态协同的多重目标,同时向上联动基础层供应商、向下输出可复制方案,成为产业链协同关键节点。
1. 行业背景与核心痛点
在全球生物医药产业加速智能化转型背景下,山西锦波生物医药股份有限公司在研发、生产、供应链等方面面临不少挑战,如研发体系与生产环节存在显著脱节、科技成果转化链条冗长低效、关键生产工艺过度依赖人工干预、产品质量稳定性不足、植入级产品缺乏全生命周期追溯能力,难以满足国家药监局对三类医疗器械的监管要求、供应链协同机制滞后、原材料采购与市场需求响应存在明显断层等核心痛点问题。 为此,亟需构建贯通全价值链的数字化解决方案,打造覆盖“研发—生产—销售”全链条的数字化平台,提升核心设备国产化率,在效率层面推动事务执行速率提升,降低生产成本,缩短研发转化周期,着力打造生物医药领域“智能制造+自主可控”双标杆体系,推动企业高质量发展。
2. 解决方案
AI胶原智脑系统构建全生命周期数字化管理体系 山西锦波生物医药聚焦生物医药行业特性,针对重组蛋白生产的核心挑战,以自研AI胶原智脑系统为核心,搭建覆盖企业全链条的数字化智能平台。
3. 方案架构
围绕AI胶原智脑系统,搭建六大板块,分别是人源化胶原蛋白FAST数据库、研发项目管理系统、ERP管理系统、OA管理系统、智能化生产管理系统、智慧园区管理系统。该架构实现研发、生产、物流、销售等关键环节的数据互联互通,构建AI驱动的智能决策中枢,形成覆盖企业全生命周期的数字化管理体系。
图29:山西锦波生物医药股份有限公司数字化平台架构图

图源:中国信通院 2025年度制造业数字化转型典型案例集
4. 应用成效
值提升落地见效该方案实现研发、生产、监管、生态协同的全方位升级,为生物医药企业数字化转型树立标杆,其核心的应用成效分为以下四个方面。
图30:核心的四个方面的应用成效

5.行业机会分析
政策红利倾斜:生物医药属于国家重点支持的高技术离散制造业,《“人工智能+制造”专项行动实施意见》明确将医药制造列为重点领域,支持行业大模型与智能体研发,企业可享受专项补贴、研发费用减免等政策支持。
市场需求刚性:2023年我国规上医药制造业企业达1.17万家,占规上制造业企业总数的2.5%,且生物医药行业对质量追溯、研发效率的要求远高于传统制造业,智能化改造意愿强烈,垂直行业解决方案可复制性强。
技术赛道蓝海:生成式AI与生物医药的交叉应用尚处于起步阶段,全球首个胶原蛋白数据库的建立形成技术壁垒,且生物医药行业“小批量、高附加值”的生产特性,与轻量化智能化解决方案需求高度适配。
6. 行业风险提示
聚焦生物医药智能制造领域,从核心技术、监管政策与市场竞争三个维度揭示风险:AI胶原智脑系统高度依赖英伟达等高端AI芯片与算法框架,技术封锁或断供将直接阻碍系统迭代升级;生物医药行业受药监局严格监管,若未来数字化追溯、生产合规要求升级,现有系统需额外投入改造,将增加运营成本;同时,阿里云、百度智能云等跨界科技服务商加速布局工业互联网平台,冲击行业定制化方案,加之强生、辉瑞等国际医药巨头推进智能化转型,本土企业面临国内外双重竞争的严峻挑战。
图31:行业风险提示图

6.2案例二:中控技术股份有限公司
中控技术作为产业链中游技术与装备层的核心服务商,以“ALL in AI” 战略为引领,针对氯碱行业等流程工业操作门槛高、安全风险突出、能耗成本高的核心痛点,推出“TPT 时序大模型解决方案”,通过“模型 + 控制” 深度融合实现全流程智能管控,助力企业达成低碳、降本、提质、增效目标,同时向上整合基础层核心部件、向下服务下游应用层企业,参与行业标准制定,带动产业链协同转型。
1. 行业背景与核心痛点
我国流程行业面临生产装置自动化程度低,设备分散独立运行,存在安全隐患,生产管理缺乏信息化系统等精细化管理和产业转型升级挑战。氯碱行业作为基础化工领域的典型流程工业,是国民经济重要支柱,但长期面临精细化管理不足与转型升级压力,核心痛点集中于三方面:
图32:流程行业智能化转型的核心痛点

2. 产业链角色定位
中控技术的核心角色是中游技术与装备层核心服务商,是产业链“技术赋能枢纽”,向上对接上游基础层供应商,采购AI芯片、工业传感器、服务器等核心部件(如研华工业操作系统、华为云算力),整合基础算力与软件底座。向下深度服务流程工业(氯碱、化工、钢铁等)下游应用层企业,提供“模型+控制”一体化解决方案,同时参与行业标准制定,推动产业链技术协同。作为本土智能制造龙头企业,承接国家试点示范项目,带动产业链上下游中小企业协同转型,契合“龙头引领、中小企业跟进”的行业生态。
3. 解决方案
TPT时序大模型构建工业具身智能体系 中控技术以“ALL in AI”战略为引领,针对氯碱企业需求定制“TPT时序大模型解决方案”,通过“模型+控制”深度融合,打通数据孤岛与执行断点,构建全流程智能管控体系。
方案架构:基于TPT时序大模型核心,整合DCS(分布式控制系统)、PRIDE(全设备智能感知平台)、Q-LAB(全流程智能质量监控平台)、APEX(过程模拟设计平台)四大数据底座,实现海量工业时序数据的统一采集、建模与分析。系统支持聊天式自然语言交互与图形界面双模式操作,工程师可通过日常语言调用模拟、优化、预测等功能,场景适配周期从数周压缩至数十分钟。
4. 应用成效
多维价值提升落地见效 该方案已在兴发集团30万吨氯碱装置等项目中稳定运行,被一线人员称为“第81号数字员工”,在生产、设备、环保三大维度实现显著价值提升:
生产智能化升级,提质增效显著:通过工艺参数预测与智能控制,将32%烧碱浓度精准稳控在32%-32.1%区间,酸碱中和时间从5小时压缩至1小时,年节约中和剂成本20万元;离子膜运行电耗降低≥0.5%,吨碱电耗优化潜力达1%,同时实现一次盐水碳酸钠智能控制,进一步压缩原料成本。人均监控I/O点提升至2000点,效能提升67%,彻底解放一线人力。
设备管理精细化,成本大幅降低:依托设备健康预测模型,实现离子膜最佳更换时机精准判断,避免过早更换浪费与过晚运行风险;仪控设备预防性维护效率提升,平稳控制率超95%,因设备故障导致的生产波动与停车次数显著减少,设备成本降低10%,决策效率提升30%,烧碱产品收率优化,整体效益提升1%-3%。
绿色安全双达标,风险有效防控:能耗整体降低1%以上,有毒气体排放减少5%,契合双碳目标;调节阀智能诊断准确率超95%,异常预警提前推送,无效报警大幅减少,事故原因定位与处置方案生成效率提升,诊断准确率超90%,从源头规避安全事故风险,保障生产连续稳定运行。
5. 行业机会分析
需求刚性强劲:流程工业 (氯碱、钢铁、化工)占我国规上制造业营收的42%,这类企业普遍面临能耗高、安全风险大的痛点,智能化改造需求迫切,且单笔合同额高(中高端市场单笔超1000万元),市场空间广阔。
国产替代红利:工业软件(MES/ERP)领域国际品牌(SAP、西门子)市占率仍达53%,但本土企业凭借本土化适配优势(解决方案落地成功率较国际品牌高15%-20%),国产替代空间持续释放。
绿色化协同机遇:“双碳”目标下,流程工业能耗优化成为硬性要求,且绿色贸易壁垒倒逼企业降低排放,中控技术的解决方案可实现能耗降低1%以上,契合政策导向与企业内生需求,政策补贴与项目落地双驱动。
6. 行业风险提示
对流程工业领域,技术适配、国际竞争与核心部件三大风险,氯碱、化工、钢铁等细分领域工艺差异大、行业分散度高,导致解决方案需定制化开发,研发成本高、复用性有限,且行业标准不统一、接口兼容性问题增加项目交付难度;西门子、ABB等国际巨头在流程工业方案领域拥有全产业链技术布局与海量落地案例,全球市占率超40%,在高端市场强力挤压本土企业;尽管核心部件自主化能力有所提升,但高端工业传感器、核心算法仍依赖进口,供应链中断或技术封锁将直接影响解决方案交付周期与稳定性。
图33:行业风险提示图

第七章、行业发展趋势
当前行业发展趋势呈现“短期轻量化破局、中长期高质量升级”的鲜明特征,且所有趋势均紧密贴合当前落地项目场景,以轻量化解决方案快速落地响应市场即时需求,以中长期技术与生态布局支撑项目持续拓展,实现趋势导向与项目落地的深度适配,推动行业从“概念探索”向“务实落地”转型,以下结合数据与落地场景,分短期、中长期两大维度具体分析。
7.1短期发展趋势
短期来看,市场对低成本、易落地、见效快的轻量化解决方案需求呈现爆发式增长态势,这种需求尤其契合中小规模落地项目、现有项目升级改造以及应急类落地场景。轻量化解决方案无需大规模的固定资产投入,能够快速实现降本增效,并与各类场景精准适配,已然成为当前落地项目的核心需求导向。
1.需求规模
以轻量化核心赛道碳纤维复合材料为例, 2026-2028年碳纤维复合材料需求年均增速将达22%-25%,其中轻量化解决方案相关需求占比超65%,主要集中在中小规模落地项目。2026年中国碳纤维需求量将达11.5万吨,同比增长13.3%。2027年达13.6万吨,2028年达15.8万吨,中国贡献全球近55%的增量,增量需求主要来自轻量化解决方案的快速落地,而非大型规模化项目。
图表34:中国碳纤维表观消费量预测趋势图

2.落地场景精准适配
轻量化解决方案的爆发精准对接三大核心落地项目类型:
新能源汽车轻量化改造项目:当前多数车企落地的轻量化升级以局部部件优化为主,而非整车全新设计。如一汽解放落地的碳纤维复合材料驾驶室项目,通过轻量化解决方案实现减重32%、降低油耗13%,年节省燃油成本超5.5万元,无需大规模改造生产线,快速实现落地见效。
风电、光伏等新能源领域的中小型落地项目:风机大型化趋势下,轻量化拉挤板主梁等轻量化解决方案快速渗透。2026年碳纤维拉挤板主梁在风机领域的渗透率将达52%,2027年达60%,2028年达68%。单台10MW风机用量超25吨,较玻璃纤维减重40%,适配中小型风电项目的快速安装与成本控制需求。
建筑加固、低空经济小型项目:碳纤维增强混凝土(CFRP)等轻量化解决方案用于桥梁修复,可降低成本45%。大疆无人机、eVTOL等低空飞行器落地项目中,碳纤维用量占比超65%,均体现了轻量化方案适配小型、快速落地项目的核心优势。
7.2中长期发展趋势
中长期来看,行业将在短期轻量化解决方案落地的基础上,向技术高端化、布局规模化、生态协同化方向升级,核心适配大型规模化落地项目、全产业链整合项目及高端领域落地项目,与短期轻量化落地形成互补,推动行业高质量发展。
1.技术高端化
中长期内,轻量化技术将由基础普及阶段逐步迈向高端定制化方向,国产核心技术与产品替代进程持续深化,重点面向航空航天、高端新能源汽车、氢能储运等高技术领域实现规模化落地应用。伴随大丝束碳纤维等关键技术突破,国内企业将逐步打破海外高端市场垄断,同时再生碳纤维、智能检测等前沿技术也将加速走向成熟应用,推动轻量化方案向高品质、可持续方向升级。氢能储运等新兴领域对高端碳纤维材料的需求也将持续释放,进一步支撑轻量化技术在高端场景的长期布局与规模化推广。
图表35:中国碳纤维行业竞争梯队

2.布局规模化
中长期内,行业将形成区域化产业集群,产能向规模化、一体化升级,核心适配大型炼化一体化、新能源产业集群等规模化落地项目。
区域产业集群成型:当前,中国制造业已形成多个具有区域特色的产业集群。从碳纤维领域来看,长三角(汽车)、西北(风电)、珠三角(消费电子)已形成成熟产业集群,这些产业集群不仅在地理位置上相对集中,更在产业链上下游、技术研发、市场开拓等方面形成了紧密的协同关系,以更好地适配区域内的大型规模化落地项目。
炼化及新材料配套规模化:在炼化及新材料配套领域,规模化布局趋势明显。预测在未来,2026年国内石油炼化年产能将达9.4亿吨,2027年达9.6亿吨,2028年达9.8亿吨,接近国家宏观调控的10亿吨红线。行业从“量的积累”向“质的飞跃”转型,万华化学、中海炼化等企业的大型炼化一体化项目落地,核心延伸发展高端聚烯烃、高端新材料等产品,为轻量化产业提供规模化原料支撑,适配轻量化大型落地项目的长期产能需求。
3.生态协同化
中长期内,行业将打破单一环节壁垒,通过优化资源配置、提升协同效率,构建一个高效、灵活、协同的产业生态。B2B平台打通全产业链数据链后,供需匹配效率提升40%,某浙江企业借助平台供应链金融服务,将产能提升200%,体现了生态协同对全产业链落地项目的支撑作用。
同时,标准体系完善与跨境协同将进一步推动生态化发展,企业优先获取DNV-GL(风电)、IATF16949(汽车)等认证,进入头部企业供应商名录,参与团体标准制定,提升行业话语权,适配大型企业全产业链落地项目的标准化需求。跨境协同方面,依托中国制造网“跨境专区”对接东南亚风电项目,物流成本降低30%,适配跨境全产业链落地项目的布局需求,推动轻量化技术与解决方案的全球化落地。

欢迎扫描二维码进行关注
获取更多专业行业研究报告
