各市工业和信息化局,各有关单位:


为落实《广西深入实施“人工智能+”三年行动方案(2026—2028年)》《广西制造业智改数转网联行动计划(2026—2028年)》等文件要求,加快发展智能制造,推动制造业智能化、绿色化、融合化发展,自治区工业和信息化厅组织开展了2026年广西智能制造标杆企业、智能工厂(先进级智能工厂)和数字化车间(基础级智能工厂)认定工作。经企业申报、地方推荐、专家评审、公示等程序,确定了2026年广西智能制造标杆企业、智能工厂(先进级智能工厂)、数字化车间(基础级智能工厂)名单(详见附件),现予以公布。

2026年广西智能制造标杆企业共12家


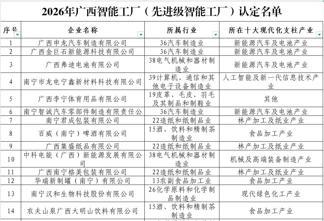
2026年广西智能工厂(先进级智能工厂)共63家


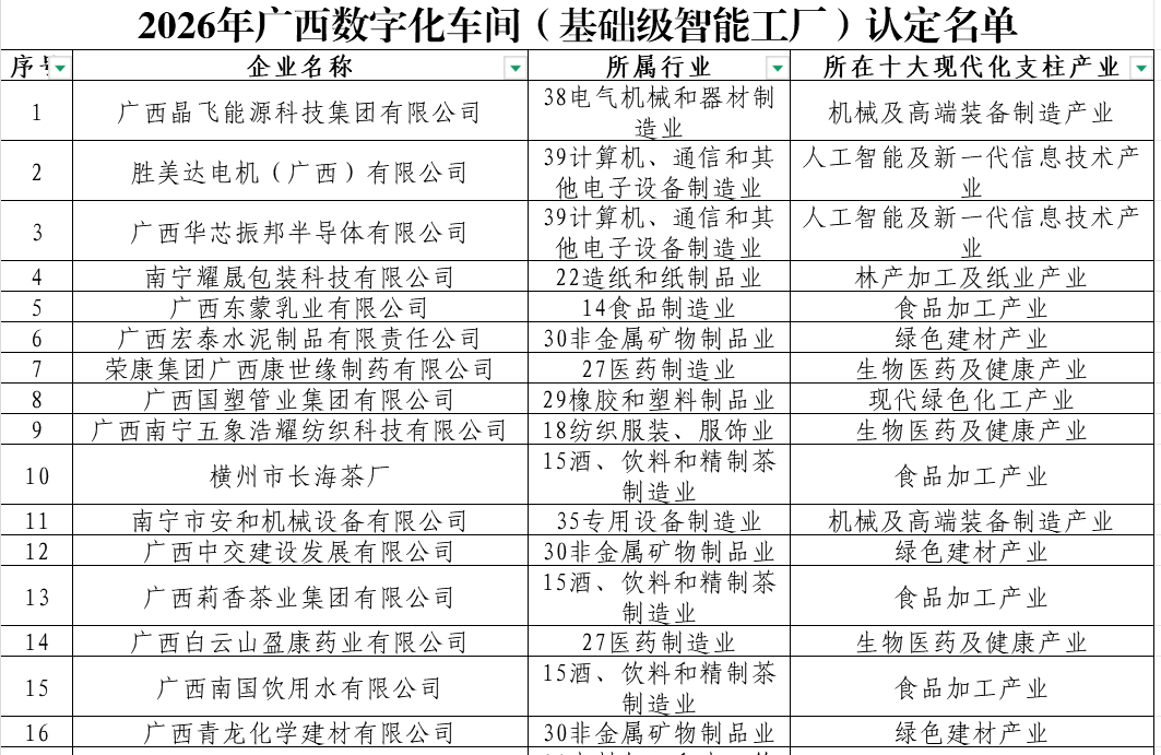
2026年广西数字化车间(基础级智能工厂)共92家


附件:(点击“阅读原文”可下载附件)

1.2026年广西智能制造标杆企业认定名单

2.2026年广西智能工厂(先进级智能工厂)认定名单

3.2026年广西数字化车间(基础级智能工厂)认定名单


广西壮族自治区工业和信息化厅

2026年4月22日